作者prussian (prussian)
標題Re: [閒聊] 國泰溢繳額度要經同意才能用
時間2024-05-01 11:29:40
※ 引述《prussian (prussian)》之銘言:
: 今年修訂的賣身契
: https://bit.ly/3UkZOyk
: 都是反洗錢相關,這條大概是一般人使用比較有機會遇到的。
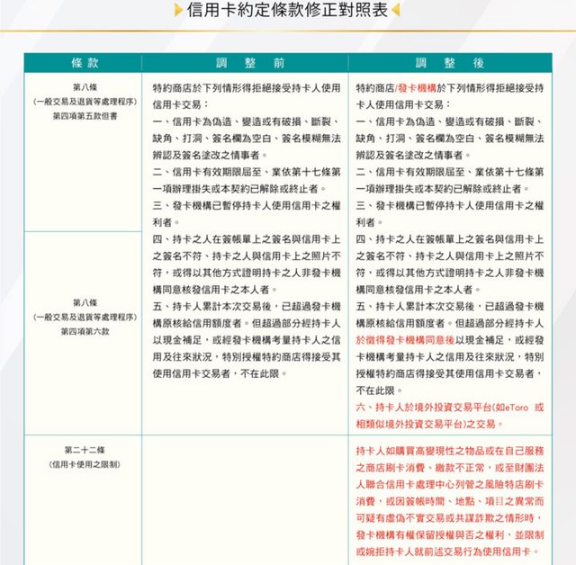
: https://i.imgur.com/S92znxr.png
: 溢繳要找客服,銀行同意之後才能動用到溢繳的部份來刷卡。
: 其實各家或多或少都有這樣作了,光只溢繳不一定刷得過,
: 國泰這次算是明文化,避免客人來吵。
: 要溢繳前,尤其是超過額度很多的大額,記得先打客服確認。
中國信託 (113.1.1)
https://i.imgur.com/JfIzDCK.png
台新 (113.5.22)
https://i.imgur.com/k90dcbT.png
刷大額要溢繳,補錢後不見得就會過,記得再打給客服說一聲。
應該不太可能作成APP功能直接點? 畢竟要確認本人及用途
還是乖乖打電話慢慢等。這種情形不曉得線上客服有沒有用
是說繳稅應該沒有人在直接溢繳的吧?
--
※ 發信站: 批踢踢實業坊(pttbestweb.org.tw), 來自: 1.34.48.228 (臺灣)
※ 文章網址: https://pttbestweb.org.tw/creditcard/M.1714534183.A.14F
→ pippen2002 : 沒有! 省下來的錢比較好用!台股賺飽飽? 05/01 11:39
推 handsome16 : 直接歐印正2 05/01 11:45
推 TZUYIC : 現在連溢繳都要先當成詐騙洗錢的資金了。 05/01 12:08
→ add168 : 上面寫同意且以現金補足 跟溢繳情況根本不同 溢繳不 05/01 12:11
→ add168 : 會稱作以現金補足 05/01 12:11
推 Markell: 包養輕鬆尋找興趣伴侶。 05/01 12:11 推 tndh : 然後一堆人問 調額幹嘛?現在看到用處了吧 05/01 13:22
→ zuo : 固定額度內才能分期,每年都會有小白看到帳單傻眼 05/01 16:02