作者a9202507 (先認真的就輸了。)
標題[討論] 被檢舉未開放的45-1-3法條
時間2023-12-20 17:46:09
如題 強者我朋友的朋友
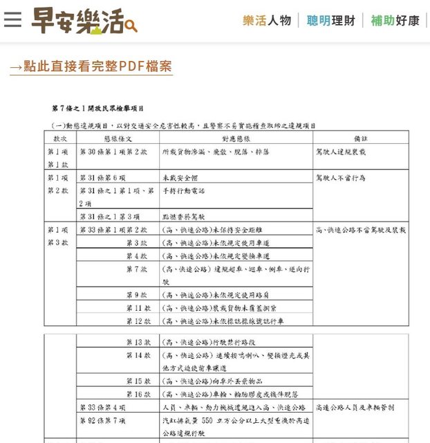
被檢舉第45條第1項第3款(以下簡稱45-1-3),違規事實寫:民眾檢舉 不依規定駛入來車道(
記1點)
我朋友的朋友查了一下
好像45-1-3並沒有開放民眾檢舉
所以現在到底是不是大違停時代阿?
https://i.imgur.com/04PE4Wt.jpg
----
Sent from
BePTT
--
※ 發信站: 批踢踢實業坊(pttbestweb.org.tw), 來自: 42.79.145.30 (臺灣)
※ 文章網址: https://pttbestweb.org.tw/car/M.1703065571.A.4DF
噓 LiebeLion : 滾 12/20 17:52
→ ludoren : 45-1-3本來就有開放檢舉 跟違停有什麼關係 12/20 17:55
推 mycity : 逆向齁 12/20 17:55
噓 george31708 : 逆向那麼便宜也要叫? 12/20 17:57