特斯拉租賃車機場違停吞900罰單!駕駛「不到60秒就出來」跳針:我合法 原文連結: https://bit.ly/46cmJyq 原文內容: 桃園一名租賃車駕駛19日在桃園機場一航廈違規臨停,遭到航警開單舉發,但駕駛突然抓狂 ,不但猛搥自己的特斯拉,還咆哮「我合法」,跳針說自己只是去幫客人拿東西「不到60秒 就出來」抗議開單員警只針對他開罰,引發在場民眾圍觀。對此,航警表示該名駕駛確實違 規,才會依法開罰。 19日深夜11時許,一輛紅色特斯拉停在一航廈外黃線上,黑衣駕駛爆氣狂拍自己吃飯工具, 一邊挑針喊「我合法!我合法!」他向警方表示,自己幫客人進機場大廳拿了個東西,前後 不到60秒馬上就出來,就看見已經被開了900元的罰單。 現場有兩名航警局保安大隊的員警,黑衣駕駛說不動正在開單的員警後,又轉頭向另一名員 警喊話「我進去1分鐘他馬上開我單,他每次都這樣針對我,欺負我們R車牌(租賃車)沒有 關係,我們都已經記住你了,你的照片都在我們各大群組都在發」,強烈抗議自己絕對會去 申訴這張罰單,最後氣呼呼的向警方表示自己要簽收罰單。 畫面被其他民眾拍下PO網,對此,警方表示該路段於地面及牆上均有告示「僅供臨停上客, 禁止空車臨停」字眼,駕駛違規停車於黃線上且離開座位,未能保持立即行駛狀態,同仁於 是上前攔查舉發,依道路交通管理處罰條例第56條1項4款開罰,於法有據,且警方於舉發過 程中態度平和,尚無取締不當情事,如民眾有異議可尋求救濟程序辦理。 警方呼籲,民眾應遵守道路交通安全規則,警方嚴正執法,不接受民眾挑釁,以維護航廈周 邊交通秩序與安全。 心得/說明:(30字以上) 黃線臨停時駕駛要待在車上 這位車主已經明顯違規 還對警察出言不遜 沒以妨礙公務罪逮捕已經很仁慈了 *轉錄新聞/情報,必須附上原文及網址連結心得或意見30字(不含標點符號) -- ※ 發信站: 批踢踢實業坊(pttbestweb.org.tw), 來自: 223.137.84.66 (臺灣) ※ 文章網址: https://pttbestweb.org.tw/car/M.1695354237.A.8F8
preisner : 臨停就是駕駛要在車上,離開就叫停車不叫臨停了09/22 11:46
iorittn : 可憐…09/22 11:48
DRUMBEAR : 笑死還合法咧 09/22 11:48
yumeixuan : 電車猴子正常發揮 09/22 11:48
rainbow321 : 買特斯拉沒這問題 09/22 11:51
wiimas: 包養網結交全球友人。 09/22 11:51
ejrq5785 : 這就是為啥我最後沒買特斯拉的原因 怕被標籤化09/22 11:51
cityport : 沒帶腦子出門不合法..被開單正常09/22 11:51
orzzz : 車主行為跟廠牌無關 09/22 11:52
zzzyyan : 可憐09/22 11:53
orzzz : 紅色Model S,加速猛又漂亮,回國坐這台會心情愉快09/22 11:54
Branlli: 包養開心找到知心朋友。09/22 11:54
LimYoHwan : 我叫的白牌車確實會幫拿行李 車上1分鐘沒人 也沒被09/22 11:56
LimYoHwan : 罰 就看運氣而已09/22 11:56
Aukid : 你說的是在車子旁邊幫拿 新聞這位是走進航廈了09/22 11:59
doubleyellow: 這點罰金也在靠北!09/22 11:59
Aukid : 一分鐘也是他自己說的 警察寫單都不只一分鐘09/22 12:00
Cinedt: 包養平台警惕網路騙子。09/22 12:00
LimYoHwan : 你們叫的車 回過出國都不幫拿行李 有嗎?09/22 12:00
a22663564 : 有錢買特斯拉,沒錢繳罰單09/22 12:00
LimYoHwan : 哇靠 這新聞出來 以後要自己扛行李了 09/22 12:01
SALEENS7LM : 澱粉又在耍猴了09/22 12:01
alwang : 車邊拿行李沒人會罰你 這個跑去裡面拿行李PLP09/22 12:02
Drither: 包養分析細心研究異性。09/22 12:02
cokellen : 好低能09/22 12:02
bdbpzcatqpq1: 笑死 違規仔標準SOP 09/22 12:02
Killercat : 罰什麼900 這種直接開妨礙公務啦.... 09/22 12:03
LimYoHwan : 誰知道喔 我車行 我當然怕啊 離開駕駛位就是空車跟 09/22 12:04
LimYoHwan : 法條敘述一致 09/22 12:04
Notker: 包養真心付出友情。 09/22 12:04
Barolo : 下車進去 出來不可能只有1分鐘少說都3、4分鐘 09/22 12:07
benptt : 司機在車旁幫拿行李,一般警察都放水 09/22 12:07
Barolo : 凹什麼凹 人家警察肯定有錄影的 結果推文竟然有 09/22 12:08
benptt : 但這個進大廳就是白目啊~~~ 09/22 12:08
Barolo : 崩潰仔護航 幫忙車邊下行李還有得凹 離開車子開你 09/22 12:09
Peycere: 包養網推薦興趣包養 09/22 12:09
sted0101 : 交通部只講不能超過3分鐘, 其他是鴿子自己的定義 09/22 12:09
benptt : 方便當隨便~ 09/22 12:09
Barolo : 剛好 每次去機場就一堆窮白木坐在車上卡位等 一定要 09/22 12:10
marunouchi : 下車拿行李也違法,機場99%都可以開單 09/22 12:10
Barolo : 警察來趕 才去繞一圈又回來等 明明停車場有30分鐘 09/22 12:10
vd422: 包養輕鬆找到興趣相投的朋友。 09/22 12:10
aggressorX : 這種垃圾真的該開一張妨礙公務給他 09/22 12:11
kazuo : M3 猴 09/22 12:11
Barolo : 免費 有夠北藍 09/22 12:11
yanzistart : 停車場30分鐘免費 09/22 12:11
aggressorX : 機場周圍一堆這種人 航警睜一隻眼閉一隻眼也是問題 09/22 12:11
lutano: 包養平台遇到志同道合的人。 09/22 12:11
marunouchi : 機場一率收10分鐘10元停車費好了 09/22 12:12
dean1990 : 好啦,乖,你合法,下次繼續這樣做吃罰單,國庫感 09/22 12:12
dean1990 : 謝你 09/22 12:13
zyx12320 : 罰的好 09/22 12:14
DYE : 重點在隨時可移開車,司機在車邊也是隨時可移車, 09/22 12:16
muiwo: 包養分析深入了解對方。 09/22 12:16
DYE : 不一定要在駕駛座上。要是司機去了出入境大樓就不 09/22 12:16
DYE : 知道車子是不是需要移車了。 09/22 12:16
lion0208 : 駕駛離開車旁邊就不屬於臨停囉 09/22 12:17
aggressorX : 你一下車走到人行道上馬上就被趕了 09/22 12:17
yanhsin : 你有黨證嗎? 09/22 12:18
sunuzo: 包養不急於展開戀愛關係。 09/22 12:18
yesyesyesyes: 人離開車子,這個被抓活該啦 09/22 12:20
cup432959 : 機場停車場臨停半小時不用收費… 09/22 12:20
alittleghost: 不是有召喚,遙控啊 09/22 12:20
chiz2 : 我以為是900張罰單,結果只是罰900元,尼瑪的 09/22 12:21
xulzj524 : 對啊臨停載客 司機不能下車 但是實地走訪 別說租賃 09/22 12:23
UNIQC: 包養網結交國際知己。 09/22 12:23
xulzj524 : 車 一般車 你看看有哪一個司機是待在車上的 09/22 12:23
Barolo : 不在車上至少在車底阿 阿不是 是在車邊能立即上車走 09/22 12:26
GymRat : 特粉素質 09/22 12:27
xulzj524 : 空車臨停不就是只要是司機下車就是違規 以目前來說 09/22 12:27
xulzj524 : 他走進航廈幫忙拿行李是過分了點 但是事實上現在就 09/22 12:27
dewaro: 包養開心交到知己好友。 09/22 12:27
TWeng : 這趟白跑了 09/22 12:27
xulzj524 : 是選擇性執法 要抓不抓都是看心情 不然每個都馬下車 09/22 12:27
xulzj524 : 幫忙拿行李 不然警方要先出來解釋 空車臨停的意思 09/22 12:27
xulzj524 : 到底是司機離開車內就算 還是司機在車子旁邊多少距 09/22 12:27
xulzj524 : 離不算空車 09/22 12:28
Elfego: 包養平台規劃特別約會。 09/22 12:28
f11299723 : 未保持立即行使狀態就是可以開56阿 傻屌 09/22 12:28
Barolo : 你扯這麼多干這篇何事? 這篇都跑進大廳了 還凹咧 09/22 12:28
Barolo : 這麼不滿可以去航廈站點點舉阿 09/22 12:29
r30385 : 底層下去 09/22 12:30
kechang : 大廳不是一直都是重點取締嗎!? 09/22 12:30
Nicodim: 包養分析觀察對方情緒。 09/22 12:30
kechang : 下去停車場,30分鐘免費,為什麼不去停車場放人呢? 09/22 12:30
qaz13579 : 絕對不只一分鐘啦 你下去又出來 人整個消失了 09/22 12:30
JKjohnwick : 特粉日常吧 09/22 12:36
molsmopuim : http://i.imgur.com/hyruEQR.jpg 09/22 12:39
molsmopuim : 希望交警跟航警看齊 09/22 12:40
Foning: 包養真心對待異性朋友。 09/22 12:40
ShaNe1993 : 硬要特斯拉,記者水準 09/22 12:41
ShaNe1993 : 一看果然又是三立 09/22 12:42
LFD : 沒啦 應該是罰900太少 不符合這台車的地位 09/22 12:46
aikensh : 開特斯拉就是要有傲氣 09/22 12:48
alex00089 : 900停車費就叫? 09/22 12:53
AKNY: 包養網交流來自全球的朋友。 09/22 12:53
joiedevivre : 跟特斯拉沒關係 是計程車一般水準就這樣 先生 09/22 12:54
Adonis7088 : 連這都想護航到底有多蠢阿.... 09/22 12:54
SEEDA : 猴子車 09/22 12:59
dslite : 他是跑進去大廳 活該吧 09/22 13:02
joiedevivre : 搬行李不能算停...搬行李! 計程車的事 能算違停嗎? 09/22 13:02
mysister: 包養輕鬆找到有趣的異性朋友。 09/22 13:02
NekomataOkay: 下車就違法了 09/22 13:03
joiedevivre : 不過倒是釣出好幾隻護航嘴臉 應該也是三寶慣犯 09/22 13:06
joiedevivre : 不知道會不會說舊特斯拉可以遙控算是可以立即開走? 09/22 13:06
tbofgpab : 特斯拉駕駛有這問題 09/22 13:06
lizardc1 : 這如果認真抓 一天至少業績30萬 09/22 13:12
cir72: 包養平台遇見心動對象。 09/22 13:12
Muilie : 一定是台中跑到桃園載客 09/22 13:15
ups : 可黏哪 09/22 13:26
machiner : 違規還想公審2ㄏ 09/22 13:43
auditor : 有本事違停沒guts繳 笑慘 我阿罵都比你有種 09/22 13:46
smallestegg : 厲害了…這種整個人離開車子跑掉的違規仔都有人可以 09/22 13:48
ATrain: 包養分析抓住共同興趣。 09/22 13:48
smallestegg : 護航? 還在那邊扯以後都要自己搬行李, 眼盲還 09/22 13:48
smallestegg : 法盲? 09/22 13:49
QuentinHu : 特斯拉沒這問題 09/22 13:56
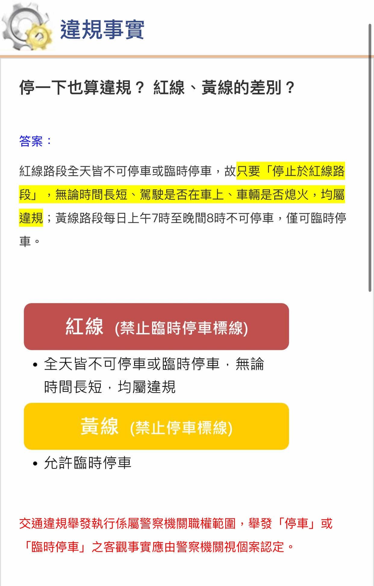
JUSTNONE : 的確很多人不知道臨停駕駛必須在車上 09/22 14:02
YEHBOBO : 駕駛知識不足,猴子 09/22 14:04
grado0802: 包養不急於追求感情進展。 09/22 14:04
LimYoHwan : https://i.imgur.com/x3R2bxz.jpeg 09/22 14:36
LimYoHwan : 他只要能證明不超過3分鐘 就是屬於臨時停車。那如 09/22 14:36
LimYoHwan : 果如他所說只有一分鍾就開罰 那我說車行都不會幫忙 09/22 14:36
LimYoHwan : 搬行李了 09/22 14:36
LimYoHwan : https://i.imgur.com/MjhH41H.jpeg 09/22 14:39
smilejin: 包養網結交世界各地的朋友。 09/22 14:39
LimYoHwan : https://i.imgur.com/97miNHs.jpeg 09/22 14:39
LimYoHwan : 那就看監視器 09/22 14:39
LimYoHwan : 警官說黃線不能禁止臨停? 09/22 14:44
LimYoHwan : 警官說黃線禁止臨停? 09/22 14:45
LimYoHwan : https://i.imgur.com/BtD4qKM.jpeg 09/22 14:45
qusekii: 包養開心結交知心異性友人。 09/22 14:45
Glacier319 : 推樓上 如果不到三分鐘也成立 反制方法就是去檢舉 09/22 14:46
Glacier319 : 那些幫忙下行李的司機 09/22 14:46
babyMclaren : https://i.imgur.com/KKBDkwe.jpg 09/22 14:46
LimYoHwan : https://i.imgur.com/D1icydE.jpeg 09/22 14:47
LimYoHwan : 如果警察說不能停 明顯警察不懂法律啊 09/22 14:48
Y949731: 包養平台詳細了解對方。 09/22 14:48
LimYoHwan : babyMclaren 你是要說機場不能停 ?那大家以後都只 09/22 14:51
LimYoHwan : 能從停車場接送囉 09/22 14:51
cytochrome : 取締市區違停也這麼積極就好 09/22 14:53
Aukid : 光他走進航廈 不在車邊 就已經不符合臨停要素了 09/22 14:53
babyMclaren : 我中文不好可能你也不好 09/22 14:53
T730733: 包養分析注意對方舉止。 09/22 14:53
babyMclaren : 我猜法律可能直接定義接送區,不能臨停 09/22 14:53
Aukid : 人在車旁幫忙上行李 還有灰色空間 這案件完全沒有 09/22 14:53
babyMclaren : 英文叫Kiss and ride 09/22 14:53
Aukid : 你硬要擴大解釋到連下車幫上行李都不行 太故意了 09/22 14:54
babyMclaren : 總之條文用詞跟一般的行動用詞有點不一樣吧 09/22 14:54
FireStation: 包養真心對待友誼情感。 09/22 14:54
Aukid : 事實就是 機場接送服務業者 想進航廈等 幾乎都是停 09/22 14:55
LimYoHwan : https://i.imgur.com/PFfyflo.jpeg 09/22 14:55
joiedevivre : 警察有說不能停? 現在護航仔直接幫警察代言是不是? 09/22 14:55
LimYoHwan : 可立即返回車輛 09/22 14:55
Aukid : 到停車場 才走進去航廈等 在車邊等的 都是在車上或 09/22 14:55
Thobel: 包養網擴展國際包養 09/22 14:55
Aukid : 車邊等 機場警察SOP都是先趕 趕不了的 才開單 09/22 14:56
Adonis7088 : 特粉就是.... 09/22 14:57
Aukid : 退一萬步 看到你下車 他單子沒寫完 你直接開走 警察 09/22 14:58
Aukid : 也拿你沒輒 09/22 14:58
babyMclaren : 新聞講56條,我只是找出來看一下 09/22 14:58
Reji: 包養輕鬆找到志同道合的人。 09/22 14:58
Aukid : 但那邊的警察早就知道寫單期間你開走他沒辦法怎樣 09/22 14:59
Aukid : 怎麼可能浪費時間跟力氣開那種人就在車邊的紅單? 09/22 14:59
l90289312 : 900元可以猴成這樣 09/22 14:59
Aukid : 這概念不用車行 常跑機場的人都會知道 做這行的還白 09/22 15:00
Aukid : 目停大門走進航廈等 不開你單開誰啊 09/22 15:00
Hathael: 包養平台找到心靈契合的人。 09/22 15:00
joiedevivre : 護航仔好了啦 https://imgur.com/Wz1zAfS 09/22 15:01
joiedevivre : 不用在那邊腦補警察說話 中文告示看不看得懂? 09/22 15:01
LimYoHwan : 上面有字幕 怎麼是我腦補?你看清楚啊 09/22 15:03
LimYoHwan : 那好啊 禁止空車臨停 那就看不能拿行李 我有說錯? 09/22 15:04
Adonis7088 : 看影片+推文不曉得的還以為罰九萬元 09/22 15:05
yovroc: 包養分析洞悉對方心思。 09/22 15:05
LimYoHwan : 依法執行啊 以後大家通通停車場接送 09/22 15:05
lolicat : 我都跟司機說不用幫拿 自己行李自己拿不是很正常嗎 09/22 15:05
lolicat : ? 09/22 15:05
joiedevivre : 沒差啊 你就繼續斷章取義 我們慢慢看你表演 09/22 15:06
joiedevivre : 反正丟臉是丟自己的臉XD 09/22 15:06
helgalie: 包養不急於開始談感情。 09/22 15:06
LimYoHwan : 貼個圖下面有字幕 這樣叫做斷章取義哦 09/22 15:06
Aukid : 你繼續堅持你的謬論 然後跟客戶說我不能幫你拿行李 09/22 15:06
Aukid : 看其他不白目的車行吃下你的生意 這樣你開心也可以 09/22 15:07
Aukid : 反正你的觀點 這些不白目的司機應該會被警察開單開 09/22 15:07
LimYoHwan : 哪裡來的謬論 白紙黑字就這樣寫 09/22 15:08
OREOMZA: 包養網結交跨國友誼。 09/22 15:08
Aukid : 到生意做不下去 你應該就能獨佔這生意了 加油 09/22 15:08
joiedevivre : 反正有些人看不懂 https://imgur.com/LMTv77J 09/22 15:08
Aukid : 加油啊 你就跟你下面的司機說 以後都跟客戶說不能幫 09/22 15:08
LimYoHwan : 你把法條講成可以有灰色地帶才是謬論吧 09/22 15:08
Aukid : 法律本來就有灰色地帶 連這都不知道 你可能去學術界 09/22 15:10
punjab: 包養開心找到知己朋友。 09/22 15:10
LimYoHwan : 駕駛離開駕駛座 乘客離開 這樣不是空車喔 09/22 15:10
Aukid : 發展比較合適 09/22 15:10
howow : 關特斯拉什麼事? 09/22 15:11
LimYoHwan : 灰色地帶就是警察直接趕走他了 要玩硬的大家就照法 09/22 15:12
LimYoHwan : 條走 這麼簡單 09/22 15:12
sashare: 包養平台關注對方需求。 09/22 15:12
Aukid : 好啦你加油 反正你嘴巴上說照規矩 實際上也不敢叫你 09/22 15:15
Aukid : 司機跟客戶說不幫忙拿行李 end 09/22 15:16
wen0418 : 好啦 Lim別再凹了 09/22 15:21
joiedevivre : 老實說真的不關特斯拉的事 但有人氣急敗壞在護航XD 09/22 15:25
LimYoHwan : 邏輯不通 多去練練 09/22 15:26
sijiex: 包養分析觀察約會狀態。 09/22 15:26
leutk : 違規就是該罰 不過這跟車品牌有屁關係 09/22 15:27
LimYoHwan : 幾個特黑跳出來裝中立 一查就知道了好嗎 怎麼跟特 09/22 15:27
LimYoHwan : 斯拉沒關係 09/22 15:27
PPPGGG : 開得起特 付不出900??? 09/22 15:34
clement80161: 人都跑去大廳裡面了,還凹 09/22 15:40
VLADINA: 包養真心珍惜友誼情感。 09/22 15:40
clement80161: 自己法條都貼了,要保持立即行駛狀態 09/22 15:42
lota : 駕駛自白自己違法笑死,離開就算,還離開不到60秒X 09/22 16:02
lota : DD 09/22 16:02
e34l892 : 在車旁幫客戶搬行李上後車廂一回事 都進到航站裡的 09/22 16:17
e34l892 : 話有什麼好凹啊 09/22 16:17
odemagus: 包養網認識來自世界各地的朋友。 09/22 16:17
baychi999 : 臨停就不能下車阿有事嗎 09/22 16:23
tobylife26 : 可以再請一個副駕下車拿行李啊 09/22 16:28
Kein545 : 又在抹黑我特 特斯拉才沒這問題 09/22 16:33
pepe5566 : 平常違規慣了 可撥 09/22 16:39
pepe5566 : 習慣成自然 還以為自己平常都沒違規勒 09/22 16:40
yes500: 包養輕鬆找到有趣的人。 09/22 16:40
Keney99 : 電動猴不意外 09/22 16:47
bilibala : 開單很好啊!跑進去大廳就不是立即可行駛狀態,是要 09/22 16:56
bilibala : 凹什麼?就算只有一分鐘也違規啊!至於在那吵駕駛下 09/22 16:57
bilibala : 車也要開罰的,就是只會鑽法條漏洞的,駕駛在車旁隨 09/22 16:57
lakb24 : 開電動車連900塊的罰單都付不起 09/22 16:58
alexantiy: 包養平台找到心儀對象。 09/22 16:58
bilibala : 時可上車開走,跟這個跑進去大廳的根本兩回事。 09/22 16:58
w71023 : 機場停車場半小時免費 一天三次 在那吵什麼 09/22 17:16
aqwe : 就是平常不開單 讓這些畜生以為是對的 09/22 17:16
berryc : 推文有人崩潰無限上綱XDD 司機下車拿行李也算臨停 09/22 17:59
berryc : 人跑掉就可以開單了啦, 誰知道你多久會回來 09/22 18:03
sowrey: 包養分析了解對方想法。 09/22 18:03
berryc : 機場我停個30秒沒動靜都會被關切了 09/22 18:03
simonohmygod: 一堆都在機場停車場外面臨停 09/22 18:05
jcx : 連臨停這麼簡單的法條中文都看不懂,是怎麼考過駕照 09/22 18:06
jcx : 筆試的啊?難道真的能雞腿換駕照? 09/22 18:06
basterds : 這隻狂特粉是李安安的分身嗎,有夠擼洨的 09/22 18:09
cw758: 包養不急於著手感情發展。 09/22 18:09
ewolf : 以後乾脆用錄影舉發好了,駕駛下車就開單 09/22 18:16
poloman02 : 有看過影片,這樣講話沒有恐嚇嫌疑嗎 09/22 18:41
AIRWAY1021 : 這應該是妨礙公務了 09/22 18:42
mynewid : 不會說沒電ㄛ 09/22 18:52
jason0330 : 買特斯拉沒這問題…咦? 09/22 19:09
ludi: 包養網結交全球友人。 09/22 19:09
gn03290432 : 低端電車猴 09/22 19:30
leo255112 : 去申訴啊,只要違規是事實誰敢撤銷就督導伺候 09/22 20:08
kxz : 機場一堆R牌的開車比小黃還要過分... 09/22 20:22
d1438a : 特粉不意外 09/22 20:37
rojin : 一航有標「僅供接送旅客,禁止等待臨停」,跟這三 09/22 22:07
peernut: 包養開心找到知心朋友。 09/22 22:07
rojin : 分鐘的關聯是什麼? 09/22 22:07
rojin : 啊幹回錯文 09/22 22:09
nforcex : 垃圾職業駕駛 09/22 22:52
kevin20541 : 為什麼一堆人在說臨停司機不能下車 函釋不是這樣說 09/22 22:53
kevin20541 : 好嗎? 駕駛在不在車上不是唯一因素 重點是要能夠 09/22 22:54
xikimi: 包養平台警惕網路詐騙。 09/22 22:54
kevin20541 : 馬上開走 你在車後搬行李 可以蓋後車箱馬上把車開走 09/22 22:54
kevin20541 : 這樣的狀況也算臨停 09/22 22:55
uwmtsa : 不到60秒就出來..... 09/22 23:10
snowfish104 : 才900 09/23 00:29
lijim : 騎勁戰沒載人問題 09/23 04:15
Avero: 包養分析細心研究對象。 09/23 04:15
iamaq18c : 電車猴~XD 09/23 08:45
heatsink : 看標題以為是60秒開一張,總共900張 09/23 09:48
a901922001 : 笑死 路上一堆都麻紅線當黃線 黃線當白線 09/23 09:49
gogogo499 : 實際走訪機場,我覺得這個案例不是違規仔閉嘴一句 09/23 10:12
gogogo499 : 話可以解釋的,不過也沒什麼好說的,不是發生在自 09/23 10:12
ejoz: 包養真心投入友誼。 09/23 10:12
gogogo499 : 己身上不會有什麼感覺 09/23 10:12
Disapr : 特斯拉不意外 09/23 11:03
SuGK : 特粉又想要特權了喔 09/23 13:33
ozaki1986 : 低端89才開特斯拉,真的不意外 09/23 15:41
ozaki1986 : 低端違規垃圾不意外 09/23 15:42
FishRoom: 包養網推薦有趣的包養活動。 09/23 15:42
a58805082 : 市區違停並排停車也抓那麼快就好了 09/23 18:40
TerryACE : 霉體:再不下廣告啊 09/23 21:54