店家說要拆了才知道問題, 拆了馬桶和傳動後,報價明顯不合理到太誇張(都可以買1台原價全新車的那種), 此時不想修,該怎麼跟店家說? 檢測費是任由店家開嗎? -- ※ 發信站: 批踢踢實業坊(pttbestweb.org.tw), 來自: 36.225.95.91 (臺灣) ※ 文章網址: https://pttbestweb.org.tw/biker/M.1707729687.A.C58
agpc: 看樣子是遇到傳說中的8萬1!219.85.7.141 02/12 17:26
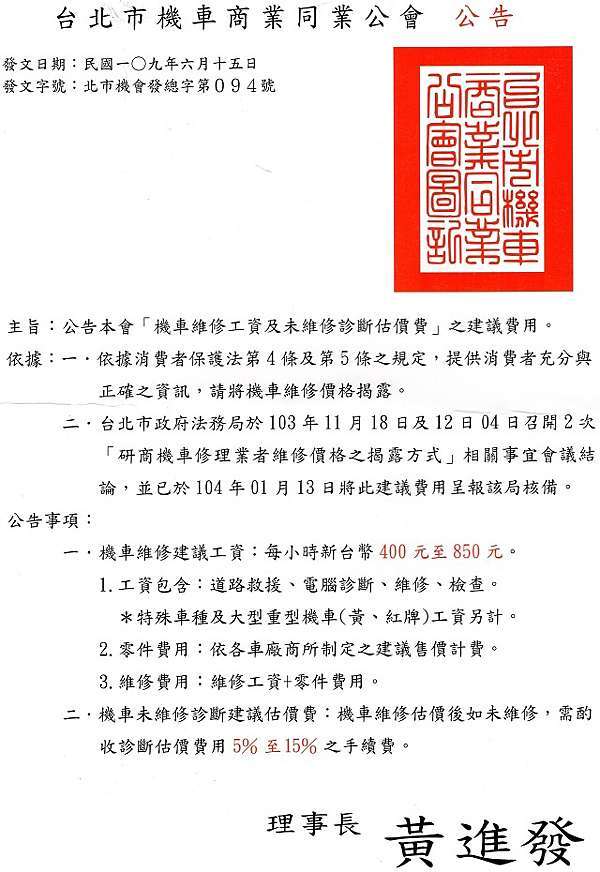
fin5833: http://i.imgur.com/WrvJjo8.jpg114.136.208.46 02/12 17:28
fin5833: 因為您僅說拆傳動,一般傳動是不會拆到馬114.136.208.46 02/12 17:28
fin5833: 桶吧,是有檢查點火?不知道有沒有處理引114.136.208.46 02/12 17:28
fin5833: 擎先給箭頭114.136.208.46 02/12 17:28
piggyoil: 包養真心尊重彼此。114.136.208.46 02/12 17:28
phenom42: 現場直接當著零件的面跟他說你要舊換新 42.79.170.237 02/12 17:36
nowitzkixd: 他說要拆有沒有問你 講過程跟店名比 114.140.72.13 02/12 17:43
nowitzkixd: 較好喬吧 114.140.72.13 02/12 17:43
scatliu: 只搪缸一萬以內122.118.199.194 02/12 17:44
nowitzkixd: 通常引擎下曲軸就是8000-10000 汽缸 114.140.72.13 02/12 17:44
TwixBar: 包養網找到異性知己。 114.140.72.13 02/12 17:44
nowitzkixd: 全新5000-8000 缸頭整理3000-5000 這 114.140.72.13 02/12 17:44
nowitzkixd: 樣就幾乎引擎全套了 114.140.72.13 02/12 17:44
nowitzkixd: 你原本到底修什麼 還是全車翻新 114.140.72.13 02/12 17:45
nakayamayyt: 叫他裝回去 付檢查費118.161.143.199 02/12 17:45
nowitzkixd: 報價單也能看一下 這文章敘述真的要 114.140.72.13 02/12 17:47
boggicer: 包養輕鬆聊未來。 114.140.72.13 02/12 17:47
nowitzkixd: 問杯 114.140.72.13 02/12 17:47
eetug: 一般就300到500的檢修費吧,超過我都認為不 39.9.165.178 02/12 17:53
eetug: 合理 39.9.165.178 02/12 17:53
eetug: 5%到15%我認為非常不合理,應該用工時去看 39.9.165.178 02/12 17:55
eetug: ,維修報價300我不修,你願意只拿45? 39.9.165.178 02/12 17:55
Chiason: 包養平台有真實案例。 39.9.165.178 02/12 17:55
kutkin: 500差不多 不能再多 116.89.132.249 02/12 17:57
gameguy: 公道價81000 111.71.106.31 02/12 18:09
Horn5201: 付檢查費結案 106.64.129.67 02/12 18:32
Horn5201: 每家店本來價錢就不一樣 106.64.129.67 02/12 18:32
Horn5201: 把問題點先寫出來 為何機車啥問題要拆 106.64.129.67 02/12 18:38
Markell: 包養分析了解需求。 106.64.129.67 02/12 18:38
Horn5201: 那麼多東西 還有車款 106.64.129.67 02/12 18:38
ks32437: 現在一台新車60k上下 有開那麼高啊 27.53.232.71 02/12 18:45
getx105: 叫他裝回去付檢查費 114.136.244.10 02/12 18:56
tommy123310: 5-15%真的超可笑118.167.181.144 02/12 19:01
w113353: 先貼報價單上來看看吧 59.127.209.15 02/12 20:25
fuoya: 包養不急於談感情。 59.127.209.15 02/12 20:25
w113353: 我猜可能直接報整套改裝氣缸的價格給你 59.127.209.15 02/12 20:27
Czernin: 先看一下報價單吧! 如果真的不合理就 111.83.169.222 02/12 21:31
Czernin: 先付檢查費,然後告知師傅你回去考慮一下 111.83.169.222 02/12 21:32
boddingtons: 說裝回去多少、覺得不合理就報警處 42.73.157.221 02/12 21:42
boddingtons: 理 42.73.157.221 02/12 21:42
Apasiri: 包養網結交志同道合。 42.73.157.221 02/12 21:42
taunggyi: 跟他說你要報廢就好 123.241.192.19 02/12 21:45
taunggyi: 給不熟的店家拆你也真勇敢 123.241.192.19 02/12 21:46
acs81046: 拆了才知道的店通常就要閃了 223.137.210.1 02/12 23:16
budaixi: 下次記得Google 地圖看評價,還有學校附 36.232.212.223 02/12 23:36
budaixi: 近的車行通常比較沒問題,有問題也很容 36.232.212.223 02/12 23:36
litidi: 包養開心認識新朋友。 36.232.212.223 02/12 23:36
budaixi: 易看出,因為學生不會在評價跟你客氣的 36.232.212.223 02/12 23:36
budaixi: 。 36.232.212.223 02/12 23:36
darkMood: 你不滿意就別付啊,上法院讓法官決定囉 175.182.19.207 02/13 00:22
yougenmi: 提供的資訊太少 1.34.10.185 02/13 00:28
jfgt7j8qgx: 先幫你上香\|/ 115.162.238.58 02/13 10:27
Merzario: 包養平台遇到心動對象。 115.162.238.58 02/13 10:27
alan1943: 裝回去,付檢查費,騎車閃人 42.71.228.144 02/13 11:11
SSSONIC: 正義的鐵拳阿 211.23.141.145 02/13 11:53
Minihil: 所以開多少?細目不講一下就想帶風向 1.172.241.129 02/13 11:56
kevins803310: 講的不清不楚來龍去脈交代一下啊? 114.44.40.33 02/13 12:14
Syoshinsya: 所以是多不合理,要版友通靈? 1.200.45.36 02/13 12:30
Muzaffer: 包養分析挖掘共同點。 1.200.45.36 02/13 12:30
fit8590: 有些東西真的就是要拆才知道吧 61.228.17.1 02/13 14:22
fit8590: 真的不想修 就是裝回去 給個工資就好了 61.228.17.1 02/13 14:23
fit8590: 但是有些東西拆了無法組裝有事有可能 61.228.17.1 02/13 14:23
Minihil: 如果會故意報羊價的店 要他裝回去不知道 1.172.241.129 02/13 15:42
Minihil: 會不會老實裝好XD 要拆就要給信任的店 1.172.241.129 02/13 15:43
MIJice: 包養真心分享人生。 1.172.241.129 02/13 15:43
DCC1609: 超派鐵拳223.137.219.200 02/13 16:34
dfgh5566: 把鐵牌帶走走人,去另外一家報廢換新 194.195.89.113 02/13 22:41
Crazyloveyou: 冰的 111.82.47.148 02/14 14:02
navysoider: 檢查費有公定價阿180.217.145.229 02/14 16:39
keigowei: 就你這報價太高了負擔不起問檢測費多少 180.217.241.33 02/16 09:47
SpyTime: 包養網推薦好友聚會。 180.217.241.33 02/16 09:47