作者chyx741021 (科科科吉拉)
標題Re: [新聞] 國造神祕彈道飛彈高度達10公尺
時間2024-08-05 12:52:54
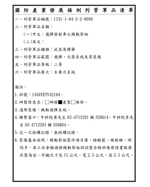
最新的國防部釋商軍品列管清單,
有個不知名的
「飛彈發射車之機動架組」
https://i.imgur.com/VLOG9IZ.png
適用裝備為「機動飛彈系統」
外觀尺寸長15公尺、寬2.5公尺、高2.5公尺
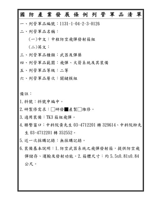
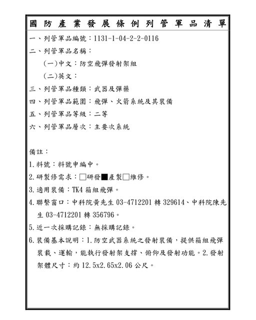
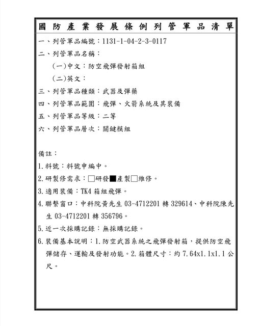
再來看TK4(天弓四/強弓)的「防空飛彈發射架組」
https://i.imgur.com/fkNWdAe.png
發射架體尺寸:約 12.5x2.65x2.06公尺
TK4(天弓四/強弓)和TK3(天弓三)的發射箱尺寸
https://i.imgur.com/ABFCDHR.png
https://i.imgur.com/C3fcDI6.png
TK3箱體尺寸:約5.5x0.81x0.84公尺
TK4箱體尺寸:約7.64x1.1x1.1公尺
天弓三發射箱長度與公開的5.49公尺非常接近
以此推斷強弓的彈體長度應該也很接近7.64公尺
某不知名的飛彈發射架
比強弓多了2.5公尺長,這款飛彈實際會是多長呢?
寬高都是2.5公尺,不知道是不是代表架上僅能容納一枚飛彈?
--
※ 發信站: 批踢踢實業坊(pttbestweb.org.tw), 來自: 114.136.53.249 (臺灣)
※ 文章網址: https://pttbestweb.org.tw/Military/M.1722833576.A.9A4
推 rommel1 : 雄三增程? 08/05 13:02
推 asmp : 應該類似之前拍到的這東西。 08/05 13:09
推 mmmimi11tw : 那個應該是增程型雄三的發射箱尺寸 08/05 13:14
→ metalfinally: 能塞多少飛彈是看寬和高,美軍的機動MK41-MK70 PDS 08/05 15:41
→ metalfinally: 12m貨櫃就能塞4枚SM-6 08/05 15:42
推 aftercome86 : 只有發射架跟彈箱沒有車輛,說不定車輛載台就是捷 08/06 00:49
→ aftercome86 : 克的太脫拉 08/06 00:49
→ allenxxx : 到這尺寸了,弄到夠強的軍規載台才是重點 08/06 01:29
→ metalfinally: Typhon missile launcher那種拖車不好嗎? 08/06 09:26
推 Wooctor : 希望彈道飛彈能用一體式的載台 08/06 22:18
→ Wooctor : 要不然長度真的會太長 08/06 22:18