作者colud7777 (DarkCloud)
標題[情報] 超商即時儲,返樂豆點5~10%
時間2024-06-19 19:14:23
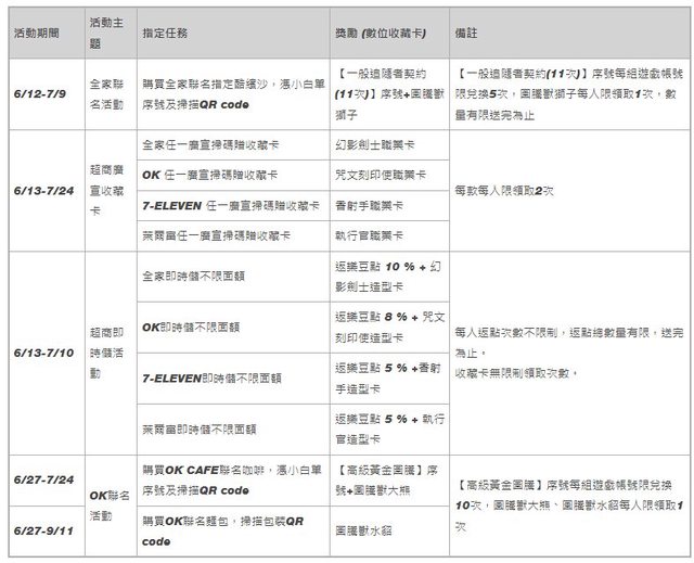
簡單來說是波拉西亞戰記上市搭配的一個儲點活動
如果最近想儲遊戲點數的可以參考
使用橘子beanfun到超商即時儲
可返還5~10%的樂豆點數
加送遊戲角色造型卡(這部分就看人需不需要了)
(請看圖片中間的超商即時儲活動)
https://i.imgur.com/qiohiNV.jpeg
意思是如果我去全家儲1000能多拿100樂豆點
對於有大量點數需求的人來說是一個蠻優惠的活動
而且返點次數還沒有限制
但要注意僅限「beanfun線上購點」
流程可以參考官網
資訊來源
https://reurl.cc/9v9WAX
--
※ 發信站: 批踢踢實業坊(pttbestweb.org.tw), 來自: 101.12.26.50 (臺灣)
※ 文章網址: https://pttbestweb.org.tw/Lifeismoney/M.1718795667.A.DED
噓 VividAria: 不儲最省 220.135.119.91 06/19 19:40
推 ci3607: 10%還滿有感的,感謝分享 39.14.73.96 06/19 19:48
噓 ShibuyaRin: 儲值遊戲浪費錢140.113.229.203 06/19 20:35
噓 chiangchin: 虛擬垃圾 114.33.156.124 06/19 21:06
噓 suja: 給樓下盤子買 1.200.146.168 06/19 22:10
噓 nikitony2001: 垃圾樂豆 別害人 36.230.207.58 06/20 01:53
推 csp7382: 我竟然不知道這個 146.70.123.52 06/20 11:56