獨/NewJeans台北拍攝「有申請路權」! 導演親曝進度:很辛勞 媒體名稱:TVBS 新聞連結:https://news.tvbs.com.tw/entertainment/2442308 記者姓名:林坤緯 (若有則必須貼出) 新聞全文: 韓國女團NewJeans日前被目擊在台北街頭拍攝,原本大勢女團特地造訪寶島應屬好事,卻一 度傳出工作人員處理方式,加上NewJeans粉絲到處要求刪照而引發話題。《TVBS新聞網》則 獨家取得知情人士說法,強調當天拍攝「有取得路權」,導演更親自曝光目前拍攝進度! 由於NewJeans拍攝當天有不少路人目擊,其中一位PTT網友透露,自己下車後就看到有保母 車跟拍攝團隊,雖然沒有拿手機拍攝,卻立刻有工作人員出面希望離開,當下路人詢問是否 有申請路權,確認被趕離是否合理。 只是此時溝通上出現誤會,事後知情人士強調,「韓方跟拍攝團隊確實有申請路權」,當下 溝通可能因語意不清而讓兩造認知產生錯誤。另外,NewJeans導演非常喜歡台灣,雖然因昨 (31)日大雨,大家被更改拍攝行程,很辛勞,但仍然非常感謝台灣民眾的熱情跟諒解。 心得或評論(選填): https://i.imgur.com/vS8iTRY.jpg
有申請臨時道路使用權,但沒有申請封街就封街阻擋是合理的嗎 -- ※ 發信站: 批踢踢實業坊(pttbestweb.org.tw), 來自: 101.10.10.80 (臺灣) ※ 文章網址: https://pttbestweb.org.tw/KoreaStar/M.1711948882.A.CBC
Nielro9721: 但沒封街(?)42.72.212.104 04/01 13:22
ashilol: 所以可以要求查看手機哦101.12.18.72 04/01 13:22
a86851247: 可是網站查詢不是沒有? 125.224.98.103 04/01 13:23
a86851247: 導演說有怎不拿出證據125.224.98.103 04/01 13:23
ChrisDavis: 有申請但是又不能全面封114.136.199.156 04/01 13:23
riokio: 包養平台挖掘潛在關係。114.136.199.156 04/01 13:23
Cchild: 有申請路權,沒申請封街 懂?118.232.112.250 04/01 13:23
cheylllin: 臨時路權有查出來啊 但為什麼可以封街 49.216.189.66 04/01 13:23
Cchild: 我說的是指導演。118.232.112.250 04/01 13:24
ga023630: 這是台方還是韓方導演 73.157.241.137 04/01 13:25
ashilol: 韓方吧 101.12.18.72 04/01 13:26
wiimas: 包養分析關注對方細節。 101.12.18.72 04/01 13:26
chaechae: 路權有申請啊 有版友貼出來 但申請路權 223.137.252.19 04/01 13:27
chaechae: 不代表能限制路人通行、佔用停車位。 223.137.252.19 04/01 13:27
ashilol: 台方不會強調自己很喜歡台灣吧 101.12.18.72 04/01 13:27
qwas65166516: 這不就常見的問A答B的話術嗎? 我們 27.53.123.24 04/01 13:27
qwas65166516: 台灣人早就聽膩了,‘‘知情人士’ 27.53.123.24 04/01 13:27
Branlli: 包養不急於著手感情交往。 27.53.123.24 04/01 13:27
qwas65166516: ’請換個辯解法吧XD 27.53.123.24 04/01 13:27
wawo58487: 避重就輕的澄清但足夠粉絲洗了,但燒 61.222.206.62 04/01 13:28
wawo58487: 起來主因還是沒封街和檢查手機吧 61.222.206.62 04/01 13:28
kazuuma: 唉唷 錯用申請而已啦111.249.204.200 04/01 13:28
Cchild: 都嘛知情人士講的,誰知道。118.232.112.250 04/01 13:28
Cinedt: 包養網開拓異國友誼。118.232.112.250 04/01 13:28
chaechae: 封街也無法阻止路人拍攝,都不想曝光就 223.137.252.19 04/01 13:29
chaechae: 不要在外面拍囉 223.137.252.19 04/01 13:29
kazuuma: 有申請路權"臨時路權" ^^111.249.204.200 04/01 13:29
ga023630: 那就是迷糊仗啊 代表韓方也在模糊焦點 73.157.241.137 04/01 13:29
scheiss: 阿不是要保密? 49.216.172.32 04/01 13:30
Drither: 包養開心交到志同道合。 49.216.172.32 04/01 13:30
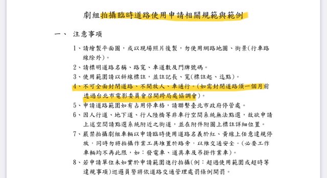
peggy0410: 其實我覺得他們是來不及申請..XD 有看 101.10.10.80 04/01 13:30
peggy0410: 到消息說他們案子滿趕的 但封街申請如 101.10.10.80 04/01 13:30
peggy0410: 我本文附的圖 必需「一個月前」提出並 101.10.10.80 04/01 13:30
peggy0410: 開協調會 101.10.10.80 04/01 13:30
merkx051: 不希望被打擾就申請封街 連這都不懂還 223.138.39.166 04/01 13:30
Notker: 包養平台觀察約會舉動。 223.138.39.166 04/01 13:30
merkx051: 自稱知情人士 223.138.39.166 04/01 13:30
aa01081008tw: 你能用不代表就能限制他人啊.玩模糊 114.46.43.56 04/01 13:30
nigatsuki: 有路權但沒封街就不能這樣檢查人手機 101.10.107.38 04/01 13:31
nigatsuki: 啊= = 101.10.107.38 04/01 13:31
nigatsuki: 有路權不代表可以擾民耶 101.10.107.38 04/01 13:31
Peycere: 包養分析洞悉他人想法。 101.10.107.38 04/01 13:31
felisun: 感覺是台製作單位處理的不好,態度又差 122.116.66.105 04/01 13:31
ga023630: 找立委跟議員施壓有機會最速件通過 73.157.241.137 04/01 13:31
ewane711: 到處要求刪照XD 42.74.151.179 04/01 13:31
scheiss: 整體避重就輕,檢查手機跟有沒有路權也 49.216.172.32 04/01 13:32
scheiss: 一點關係都沒有,不敢否認有看人家手機 49.216.172.32 04/01 13:32
vd422: 包養真心重視友誼情感。 49.216.172.32 04/01 13:32
scheiss: 就問A答B 49.216.172.32 04/01 13:32
ga023630: 可以照規距玩 也可以不照規矩闖關 73.157.241.137 04/01 13:32
ga023630: 偏偏做一半 73.157.241.137 04/01 13:32
aa01081008tw: 本來被討論一下NJ在台湊個熱鬧就沒 114.46.43.56 04/01 13:32
ga023630: 假若封街的話 也沒有權力刪除手機影音? 73.157.241.137 04/01 13:32
lutano: 包養網結交國際友人。 73.157.241.137 04/01 13:32
ga023630: 還是封街就有權利 還請板友指教 謝謝 73.157.241.137 04/01 13:33
aa01081008tw: 事了..自稱工作人員和粉絲出征鬧大 114.46.43.56 04/01 13:33
scheiss: 我本來對手機跟臨演費用是持開放態度, 49.216.172.32 04/01 13:33
scheiss: 但如果他們只敢回覆路權的話,代表這兩 49.216.172.32 04/01 13:33
scheiss: 個都是真的^_^ 49.216.172.32 04/01 13:33
muiwo: 包養輕鬆尋找興趣伴侶。 49.216.172.32 04/01 13:33
raymond501: 避重就輕 39.9.68.193 04/01 13:33
Cchild: 如果是在公共空間 就沒有權118.232.112.250 04/01 13:34
z83420123: 有申請路權不等於可以看手機和封街好 112.78.71.148 04/01 13:34
z83420123: 嗎? 112.78.71.148 04/01 13:34
ga023630: 申請封街的話 該路段還是屬於公共空間? 73.157.241.137 04/01 13:34
sunuzo: 包養平台發現心靈伴侶。 73.157.241.137 04/01 13:34
ga023630: 還是封閉空間泛指室內空間 抱歉 不太懂 73.157.241.137 04/01 13:35
m90203: 台灣製作團隊問題很大吧 檢查路人手機 跟 42.72.198.226 04/01 13:35
m90203: 臨演薪水低于勞基法不都他們搞出來的 希 42.72.198.226 04/01 13:35
m90203: 望hybe下次不要找這家合作喔:) 42.72.198.226 04/01 13:35
ga023630: 但會不會就是壓低臨演薪水才能拉低報價 73.157.241.137 04/01 13:36
UNIQC: 包養分析揣摩對方內心。 73.157.241.137 04/01 13:36
peggy0410: 申請封街基本上就是不能進出了 101.10.10.80 04/01 13:38
Mugen0413: 不是,是目前媒體也在幫忙洗,這團隊 219.68.246.5 04/01 13:38
Mugen0413: 背後有靠山,最好是這樣操作就能了事 219.68.246.5 04/01 13:38
Mugen0413: 啦,太小看台灣鯛了(喂!! 219.68.246.5 04/01 13:38
Sanish: 申請封街跟申請臨時路權是兩回事,他們申 1.173.216.156 04/01 13:38
dewaro: 包養不急於追求戀愛結果。 1.173.216.156 04/01 13:38
Sanish: 請的是臨時路權 1.173.216.156 04/01 13:38
z83420123: 申請封街你就不能進去 但路權只是可以 112.78.71.148 04/01 13:38
z83420123: 拍攝 112.78.71.148 04/01 13:38
a520978926: 路權跟封街兩回事 動動腦 114.137.192.54 04/01 13:39
ga023630: 了解了 謝謝 所以就只申請路權但是用 73.157.241.137 04/01 13:39
Elfego: 包養網結交來自各地朋友。 73.157.241.137 04/01 13:39
ga023630: 封街的權利去欺騙 73.157.241.137 04/01 13:39
z83420123: 舉例來說一般廟會遶境都是路權 因為會 112.78.71.148 04/01 13:39
z83420123: 影響其他道路使用者所以要申請 但比較 112.78.71.148 04/01 13:39
z83420123: 寬鬆 112.78.71.148 04/01 13:40
ga023630: 知道封街是進階版 但對於控管手機影音 73.157.241.137 04/01 13:40
Nicodim: 包養開心交到知音好友。 73.157.241.137 04/01 13:40
rrnew: 有申請封街的部分嗎?檢查手機也違法啊 42.72.60.46 04/01 13:40
ga023630: 不確定 73.157.241.137 04/01 13:40
z83420123: 申請路權只代表他能做申請的事情但不 112.78.71.148 04/01 13:40
z83420123: 能趕其他道路使用者 112.78.71.148 04/01 13:40
JennyID: 版友早就把路權申請跟封街許可差異查的清 27.51.2.133 04/01 13:40
Foning: 包養平台聊天頻率注意。 27.51.2.133 04/01 13:40
JennyID: 清楚楚,什麼廢文 27.51.2.133 04/01 13:40
rrnew: 台灣人不少會韓文的耶,找台媒洗新聞確定 42.72.60.46 04/01 13:41
rrnew: 不會引起更大反彈 42.72.60.46 04/01 13:41
z83420123: 理論上封街他有辦法讓你拍不到 但今天 112.78.71.148 04/01 13:41
z83420123: 是路權so 112.78.71.148 04/01 13:41
AKNY: 包養分析評估異性關注。 112.78.71.148 04/01 13:41
Cchild: 沒有申請封街,昨天很多人都有查過了。118.232.112.250 04/01 13:41
kingianlin: 這回應好廢… 49.216.22.182 04/01 13:41
Cchild: 回答很明顯問A答B阿,手機那段就很明顯。118.232.112.250 04/01 13:42
kingianlin: HYBE下次還有行程拜託別找這家 49.216.22.182 04/01 13:43
s83106: 有夠好笑XDD 版友一開始就查清楚了 好嗎 211.72.138.199 04/01 13:43
mysister: 包養真心珍惜友誼感情。 211.72.138.199 04/01 13:43
tzuchun0214: 避重就輕欸 27.51.8.124 04/01 13:43
s83106: 路權 說的模稜兩可XDDD 211.72.138.199 04/01 13:43
atom1130: 檢查手機這個是最雷的 我如果被工作人員 114.46.252.161 04/01 13:43
atom1130: 這樣看會吉死他們 114.46.252.161 04/01 13:43
s83106: 封街申請 和 臨時路權 當版友不知道? 211.72.138.199 04/01 13:43
cir72: 包養網尋找跨國包養機會。 211.72.138.199 04/01 13:43
z83420123: 其實看下來就韓方提封街要求 台方做不 112.78.71.148 04/01 13:44
z83420123: 到(或著來不及)但為了能接案子就用 112.78.71.148 04/01 13:44
z83420123: 路權糊弄過去 原本事情還沒什麼 配上 112.78.71.148 04/01 13:44
z83420123: 工作人員威脅+某些粉絲來亂才把事情鬧 112.78.71.148 04/01 13:44
z83420123: 大 112.78.71.148 04/01 13:44
ATrain: 包養輕鬆找到有趣異性朋友。 112.78.71.148 04/01 13:44
guk: 這理由是差了點。繼續補充 39.14.57.91 04/01 13:44
s83106: 看的出來是台廠隨便行事阿XDD 211.72.138.199 04/01 13:45
Cchild: 還有一個起火點是叫阿信刪文118.232.112.250 04/01 13:45
kingianlin: 先接了再說 49.216.22.182 04/01 13:45
s83106: 路人在那邊鬧 搞得人怨 全部給你查清楚XD 211.72.138.199 04/01 13:45
grado0802: 包養平台遇見心動異性。 211.72.138.199 04/01 13:45
ga023630: H家這麼好糊弄嗎 隨便找個中文圈來看 73.157.241.137 04/01 13:46
kingianlin: 估計來不及 但台灣拍攝的本來也沒啥 49.216.22.182 04/01 13:46
kingianlin: 在理法條 49.216.22.182 04/01 13:46
q2520q: 問A答B還裝慘賣乖,絕口不提放任工作人員 125.228.215.1 04/01 13:46
q2520q: 騷擾路人看手機 125.228.215.1 04/01 13:46
smilejin: 包養分析關注對方興趣。 125.228.215.1 04/01 13:46
menandmice: 避重就輕 模凌兩可 看來網友挖出的東118.167.183.222 04/01 13:46
menandmice: 西是真的118.167.183.222 04/01 13:46
weichans: 檢警要看手機都需要搜索票了 申請路權 111.83.5.126 04/01 13:46
weichans: 是有附贈搜索票嗎 111.83.5.126 04/01 13:46
ga023630: 台灣這兩天都炸裂了吧 怎麼韓導演還一副 73.157.241.137 04/01 13:46
qusekii: 包養不急於談戀愛結婚。 73.157.241.137 04/01 13:46
ga023630: 歌舞昇平的樣子 73.157.241.137 04/01 13:46
q2520q: 我覺得是這間廠商平時跋扈習慣了,沒想到 125.228.215.1 04/01 13:46
q2520q: 這次腦粉到處出征惹惱他們所謂的路人 125.228.215.1 04/01 13:46
MFFL: 臨時路權可以封街查手機?避重就輕 27.53.224.107 04/01 13:47
jk2233: 確實看起來就是先接再說的那種心態 101.9.98.58 04/01 13:47
Y949731: 包養網交流世界各地朋友。 101.9.98.58 04/01 13:47
JennyID: 韓方如果沒有懂中文懂台灣法規的不會知道 27.51.2.133 04/01 13:47
JennyID: 啦,被粉絲跟台方弄到名聲崩壞 27.51.2.133 04/01 13:47
menandmice: 不過還有知情人士跳出來 看來也不是118.167.183.222 04/01 13:48
menandmice: 想像中的台灣路人完全不重要 這算好118.167.183.222 04/01 13:48
menandmice: 事嗎118.167.183.222 04/01 13:48
T730733: 包養開心結交心靈契合友人。118.167.183.222 04/01 13:48
Mugen0413: 那個工作人員情勒威脅好像確認是無關 39.10.62.111 04/01 13:48
Mugen0413: 聯者,就是我第一篇說的那種人,寧可 39.10.62.111 04/01 13:48
Mugen0413: 沒人看到也不能漏我一個的那種人 39.10.62.111 04/01 13:48
cymtrex: 路權大家都知道 還躲啊 42.76.209.39 04/01 13:48
kingianlin: 那位不是也算從業人員嗎 49.216.22.182 04/01 13:49
FireStation: 包養平台規劃約會活動。 49.216.22.182 04/01 13:49
wannafly: 在脆有看到有人發文說劇組超臨時在找景( 101.10.17.62 04/01 13:50
wannafly: 不是路透那邊) 101.10.17.62 04/01 13:50
fact: 噓cheylllin: 但為什麼可以封街 112.157.73.245 04/01 13:50
fact: 目擊者出來說話最準確了 112.157.73.245 04/01 13:51
sivhd: 燒起來 臨演的問題一起燒 118.167.203.35 04/01 13:51
Thobel: 包養分析觀察對方表情。 118.167.203.35 04/01 13:51
yun0215: 路權跟封街應該不太一樣吧? 27.247.28.119 04/01 13:51
Mugen0413: 韓國人就喜歡上下關係快速點,細節粗 39.10.62.111 04/01 13:51
Mugen0413: 糙,態度傲慢,都假的虛勢居多,唬一 39.10.62.111 04/01 13:51
Mugen0413: 般人可以唬不了我 39.10.62.111 04/01 13:51
s83106: 不一樣阿 版上發文的時候就有說了 211.72.138.199 04/01 13:51
Reji: 包養真心對待異性好友。 211.72.138.199 04/01 13:51
coco1104520: 本來就說有路權了,但沒封街阿 111.71.9.157 04/01 13:52
s83106: 2種申請是不一樣的 211.72.138.199 04/01 13:52
cymtrex: 這兩天在罵的就是廠商便宜行事卻想做越界 42.76.209.39 04/01 13:52
cymtrex: 違法的事?,還放瘋兔子出來情勒出征 42.76.209.39 04/01 13:52
freeview: 比較像台灣廠商發現輿論不對出來給點交 1.164.123.72 04/01 13:52
Hathael: 包養網尋找跨國友誼機會。 1.164.123.72 04/01 13:52
freeview: 代 但不道歉又不承認犯錯免得壞了名聲 1.164.123.72 04/01 13:52
fish4969: 好像不是路權的問題 哈哈哈 36.238.181.68 04/01 13:52
peter080845: 公關有點慢啦 哈 111.71.52.175 04/01 13:53
namie20: 就是做一半啊 XD 118.163.14.156 04/01 13:53
Cchild: 這公關跟放個西瓜沒什麼差別。118.232.112.250 04/01 13:54
yovroc: 包養輕鬆認識有趣的朋友。118.232.112.250 04/01 13:54
kingianlin: 其實就之前猜的便宜行事 想接但根本 49.216.22.182 04/01 13:54
kingianlin: 做不到標準 49.216.22.182 04/01 13:54
namie20: 其實就是有點投機 便宜行事 但也不能得罪 118.163.14.156 04/01 13:54
namie20: 那些衝動粉 118.163.14.156 04/01 13:54
equinoxz: 導演一定想說被狂粉害死XD150.129.230.222 04/01 13:55
helgalie: 包養平台探索合拍對象。150.129.230.222 04/01 13:55
REALLYLIFE: 不要被呼攏過去,有路權跟能封街是兩 101.10.60.54 04/01 13:55
kingianlin: 先接了人來了再說反正又不一定會出事 49.216.22.182 04/01 13:55
REALLYLIFE: 回事 101.10.60.54 04/01 13:55
s83106: 平常便宜行事慣了 XDDD 211.72.138.199 04/01 13:55
deeeplove: 所以還在台灣(重點誤 39.10.50.243 04/01 13:55
OREOMZA: 包養分析揣摩異性心思。 39.10.50.243 04/01 13:55
kingianlin: 誰知道遇到一群狂粉沒事搞一堆事 49.216.22.182 04/01 13:55
ga023630: 隨便找版友或是法律系大學生時薪$1000 73.157.241.137 04/01 13:55
Mugen0413: 瘋兔子 XDDDD 哈哈哈哈哈哈 再加個刀 39.10.62.111 04/01 13:55
Mugen0413: 子就更瘋了 差滴 39.10.62.111 04/01 13:55
s83106: 結果剛好狂粉惹怒路人 給你查透透XDDD 211.72.138.199 04/01 13:55
punjab: 包養不急於投入感情關係。 211.72.138.199 04/01 13:55
justyesung: 現在都流行丟個沒名沒姓的知情人士出 42.77.88.201 04/01 13:55
justyesung: 來講些廢話 42.77.88.201 04/01 13:55
ga023630: 就可以瞭解的事情 韓方真的沒再請的誒 73.157.241.137 04/01 13:56
mimimoumou: 比較像台灣這邊接案協助的公司亂搞, 101.139.52.78 04/01 13:56
mimimoumou: 韓方應該不會知道這麼細節的事,有場 101.139.52.78 04/01 13:56
sashare: 包養網結交世界各地朋友。 101.139.52.78 04/01 13:56
mimimoumou: 地拍完就好了,這邊對接的公司大概就 101.139.52.78 04/01 13:56
mimimoumou: 是狐假虎威便宜行事 101.139.52.78 04/01 13:56
JennyID: 先是版友發文有路權但疑似沒有封街許可, 27.51.2.133 04/01 13:56
JennyID: 再來發現居民發文抱怨團隊擋路擋人,再來 27.51.2.133 04/01 13:56
JennyID: PTT版友親身經歷,現在只敢匿名回一句有 27.51.2.133 04/01 13:56
sijiex: 包養開心結交知心異性友人。 27.51.2.133 04/01 13:56
JennyID: 路權,笑死 27.51.2.133 04/01 13:56
equinoxz: 別出征阿信可能還能裝死混過去150.129.230.222 04/01 13:56
ga023630: 對接公司亂搞機率比較高+壓低臨演 73.157.241.137 04/01 13:56
s83106: 別出征到阿信 還真的不會惹更多路人不爽XD 211.72.138.199 04/01 13:57
kingianlin: 不搞一堆破事大概就是大家高高興興討 49.216.22.182 04/01 13:57
VLADINA: 包養平台詳細瞭解對方。 49.216.22.182 04/01 13:57
kingianlin: 論個一下造型 49.216.22.182 04/01 13:57
kingianlin: 然後拍完就沒事了 透是能透多少 49.216.22.182 04/01 13:57
JennyID: 粉絲先拿著雞毛當令箭到處出征逼刪文才引 27.51.2.133 04/01 13:58
JennyID: 發這些,偏激粉絲跟奇葩團隊相輔相成啦, 27.51.2.133 04/01 13:58
JennyID: 感人 27.51.2.133 04/01 13:58
odemagus: 包養分析留心約會舉動。 27.51.2.133 04/01 13:58
mimimoumou: 後來就是這些狂粉無事生非小事化大了 101.139.52.78 04/01 13:58
kingianlin: 以前都是這樣矇混過關的,最多被當地 49.216.22.182 04/01 13:59
kingianlin: 人唸一下拍謝啦 49.216.22.182 04/01 13:59
Mugen0413: 這事情沒看到原樣,但我相信台韓兩方 39.10.62.111 04/01 14:00
Mugen0413: 面都很擺爛啦,不然怎麼會搞成這樣, 39.10.62.111 04/01 14:00
yes500: 包養真心重視友誼情感。 39.10.62.111 04/01 14:00
Mugen0413: 什麼錯都全犯的爛操作,這你跟我說不 39.10.62.111 04/01 14:00
Mugen0413: 是結構性因素我都不信 39.10.62.111 04/01 14:00
namie20: 便宜行事就算了 還放任底下瘋粉去搞事 還 118.163.14.156 04/01 14:00
namie20: 搞到台灣藝人 那就讓整件事去燒起來最好 118.163.14.156 04/01 14:00
ga023630: 今天還繼續開嘲諷啊 真的有夠瘋 73.157.241.137 04/01 14:01
alexantiy: 包養網尋找跨國包養機會。 73.157.241.137 04/01 14:01
ga023630: 然後還要自己上綱上線 可怕 73.157.241.137 04/01 14:01
jarrodqq896: 所以你到底哪來的公權力可以檢查民 27.52.68.55 04/01 14:03
jarrodqq896: 眾手機? 27.52.68.55 04/01 14:03
namie20: 出征到阿信 還讓新聞去寫這件事 不是壞就 118.163.14.156 04/01 14:04
namie20: 是蠢 118.163.14.156 04/01 14:04
sowrey: 包養輕鬆找到有趣異性朋友。 118.163.14.156 04/01 14:04
alfahsu: 韓狗團體滾出台灣 39.10.49.27 04/01 14:06
fish4969: 好想知道台灣是哪間公司 36.238.181.68 04/01 14:06
lovingyou: 就算有申請到封街,也只是製作方可以想223.138.103.153 04/01 14:06
lovingyou: 辦法擋住不讓路人拍而已吧,應該不能檢223.138.103.153 04/01 14:06
lovingyou: 查路人手機吧?223.138.103.153 04/01 14:06
cw758: 包養平台遇見心動異性。223.138.103.153 04/01 14:06
fungzi1114: 倒不如不要出來回應== 但足夠讓不知 111.184.70.42 04/01 14:08
fungzi1114: 情的路人覺得都是黑酸在亂黑了 111.184.70.42 04/01 14:08
jarrodqq896: 連警察都不能隨便檢查民眾手機了 你 27.52.68.55 04/01 14:08
jarrodqq896: 一個民間公司這麼屌? 27.52.68.55 04/01 14:08
twlicn: 有沒有申請路權跟去擋別人手機檢查別人手 114.136.244.66 04/01 14:09
ludi: 包養分析關注對方興趣。 114.136.244.66 04/01 14:09
twlicn: 機有啥關係 114.136.244.66 04/01 14:09
peter080845: C大那篇有圖 那個發文是真的製作人 111.71.52.175 04/01 14:10
peter080845: 只是某些部分的專業度不足 111.71.52.175 04/01 14:10
peter080845: 現在連ig都查不到哩XD 111.71.52.175 04/01 14:11
AllenHuang: NewJeans這波負面宣傳140.109.104.231 04/01 14:13
peernut: 包養不急於談戀愛結婚。140.109.104.231 04/01 14:13
baozi: 某樓這麼痛恨韓星的怎麼會跑來這個板? 1.162.205.13 04/01 14:13
Mugen0413: 脆的網民真的很好操弄,Get it 39.10.62.111 04/01 14:15
shiuanwa: 封街很麻煩要有替代道路方案、有公車經 218.164.65.2 04/01 14:15
shiuanwa: 過的還要協同客運公司討論等等所以才會 218.164.65.2 04/01 14:15
shiuanwa: 要一個月前跨局處開會,跟路權使用申請 218.164.65.2 04/01 14:15
xikimi: 包養網交流世界各地朋友。 218.164.65.2 04/01 14:15
shiuanwa: 完全是兩回事 218.164.65.2 04/01 14:15
teikfvtfiem: https://i.imgur.com/jEqxS76.jpg 36.236.227.32 04/01 14:15
jarrodqq896: Threads上就中小學生居多啊 建議成 27.52.68.55 04/01 14:17
jarrodqq896: 人不要使用 以免降低智商 27.52.68.55 04/01 14:17
Mugen0413: 我只想講,就很玄 39.10.62.111 04/01 14:17
Avero: 包養開心結交心靈契合友人。 39.10.62.111 04/01 14:17
candyrainbow: 要求看手機是怎麼回事?223.139.186.134 04/01 14:19
cheylllin: 也有其他網友分享不同截圖的臨演資訊了 49.216.189.66 04/01 14:23
cheylllin: https://i.imgur.com/L9z07t2.jpg 49.216.189.66 04/01 14:23
Mugen0413: 這個看手機就是最白爛的,今天換成是 39.10.62.111 04/01 14:24
Mugen0413: 我這年紀在韓國,那些勤勉的小助理絕 39.10.62.111 04/01 14:24
ejoz: 包養平台規劃約會活動。 39.10.62.111 04/01 14:24
Mugen0413: 對不敢越雷池一步,一定好聲好氣的把 39.10.62.111 04/01 14:24
Mugen0413: 他們的困擾好好說明,遇到年紀比自己 39.10.62.111 04/01 14:24
Mugen0413: 小的小朋友才敢檢查手機,現在在台灣 39.10.62.111 04/01 14:24
Mugen0413: 是反過來操作,專門欺負歐巴桑,幫著 39.10.62.111 04/01 14:24
Mugen0413: 外國人欺負自己人,也不便宜自己人, 39.10.62.111 04/01 14:24
FishRoom: 包養分析觀察對方表情。 39.10.62.111 04/01 14:24
Mugen0413: 有種 39.10.62.111 04/01 14:24
atom1130: 脆上面的言論其實是很多台人的想法 不要 114.46.252.161 04/01 14:31
atom1130: 小看不思考的群體 尤其又被支那洗腦一波 114.46.252.161 04/01 14:31
atom1130: 那個絕對不是少數 114.46.252.161 04/01 14:31
atom1130: 護主叫囂 私生偷拍跟車 把微博追星的手 114.46.252.161 04/01 14:32
KsiR: 包養真心對待異性好友。 114.46.252.161 04/01 14:32
atom1130: 段學得惟妙惟肖 114.46.252.161 04/01 14:32
aic8382: 封街也不能查手機吧? 101.10.107.115 04/01 14:32
mayday840717: 就算封街誤闖也沒權利查路人手機 39.12.123.71 04/01 14:33
mayday840717: 連警察都沒資格查了更何況還只是拍 39.12.123.71 04/01 14:34
mayday840717: 攝工作人員 39.12.123.71 04/01 14:34
peoples: 包養網尋找跨國友誼機會。 39.12.123.71 04/01 14:34
tzuchun0214: 路權有沒有申請一查就知道了欸 27.51.8.124 04/01 14:35
fight40520: 好了啦 1.162.214.195 04/01 14:35
Rikey: 好的 什麼時候辦演唱會呢? 36.226.135.93 04/01 14:36
peggy0410: 1. 沒封街防路人拍攝 不就代表沒很重 101.10.10.80 04/01 14:37
peggy0410: 視是不是會被外流嗎? 2. 警察沒搜索 101.10.10.80 04/01 14:37
wilmer: 包養輕鬆認識有趣的朋友。 101.10.10.80 04/01 14:37
peggy0410: 票都不能查看民眾手機了 一個沒有公權 101.10.10.80 04/01 14:37
peggy0410: 力的民間公司是土皇帝嗎? 101.10.10.80 04/01 14:37
peggy0410: 台灣製作公司最會把把外部成本轉嫁給 101.10.10.80 04/01 14:37
peggy0410: 一般民眾 拍攝很辛苦 啊然後呢 101.10.10.80 04/01 14:37
patrick123: 台灣那團隊問題一堆 111.71.215.71 04/01 14:38
badlip: 包養平台探索合拍對象。 111.71.215.71 04/01 14:38
tzuchun0214: 辛苦關台灣一般民眾什麼事??? 27.51.8.124 04/01 14:40
sivhd: 認同P大說的 大家都很辛苦 只有你辛苦一樣 118.167.203.35 04/01 14:40
peggy0410: 真那麼在乎外流 該做的基本工作是封街 101.10.10.80 04/01 14:40
peggy0410: 蓋布 不該是拿著你自己跟韓方簽的保密 101.10.10.80 04/01 14:40
peggy0410: 協議 雞毛當令箭在那邊驅離民眾 101.10.10.80 04/01 14:40
piggyoil: 包養分析揣摩異性心思。 101.10.10.80 04/01 14:40
DeRozan5341: 人家很辛苦 大家都要自主配合我 114.140.72.198 04/01 14:42
tzuchun0214: 然後讓一些粉絲打著大旗教育路人^^ 27.51.8.124 04/01 14:44
JennyID: 作品發布的時候工作列表能看到台方團隊是 27.51.2.133 04/01 14:47
JennyID: 誰吧,非常期待開獎 27.51.2.133 04/01 14:47
yoomin4u: 粉絲:反正NJ不需要台灣路人緣,台灣那 61.227.69.56 04/01 14:49
TwixBar: 包養不急於投入感情關係。 61.227.69.56 04/01 14:49
yoomin4u: 麼危險希望她們以後也別來囉 61.227.69.56 04/01 14:49
wwow816: 真的少在邊洗白了,給我去跟阿信道歉啦 42.77.246.52 04/01 14:51
wwow816: NJ粉 42.77.246.52 04/01 14:51
nevermj: 台灣就喜歡便宜行事223.137.100.212 04/01 14:52
s5689: 好的 很辛苦 180.217.48.80 04/01 14:54
boggicer: 包養網結交世界各地朋友。 180.217.48.80 04/01 14:54
Mugen0413: 韓國更喜歡便宜行事啦,都找一些顏值 219.68.246.5 04/01 14:54
Mugen0413: 比較好的在勸說我這個鯛,不給面子都 219.68.246.5 04/01 14:54
Mugen0413: 不行(攤手 219.68.246.5 04/01 14:54
NomeL: 來不及申請封街完全就是韓方問題吧 60.248.33.28 04/01 14:59
NomeL: 臺灣工作人員只是搞不清楚狀況+大頭症 60.248.33.28 04/01 14:59
Chiason: 包養開心結交知心異性友人。 60.248.33.28 04/01 14:59
Hakone: 台灣這次接洽的團隊有夠雷,路權只代表可 223.137.94.83 04/01 15:00
ayu4684: 顧左右而言他 36.225.50.177 04/01 15:00
Hakone: 以在申請路段上實行申請事項,自行延伸到 223.137.94.83 04/01 15:00
Hakone: 封街真的好好笑,更遑論還有工作人員說有 223.137.94.83 04/01 15:00
Hakone: 簽保密協議,請問是跟台灣2300萬人簽訂嗎 223.137.94.83 04/01 15:00
Markell: 包養平台詳細瞭解對方。 223.137.94.83 04/01 15:00
Hakone: ? 223.137.94.83 04/01 15:00
arx3721: 認知錯三小啦好意思喔 111.82.141.89 04/01 15:01
tzuchun0214: 如果該團隊本身就是這個領域的,絕對 27.51.8.124 04/01 15:03
wytt8805: 對欸 到時候工作協辦就會列出台灣到底115.165.237.139 04/01 15:03
wytt8805: 是哪一個了 好期待喔115.165.237.139 04/01 15:03
fuoya: 包養分析留心約會舉動。115.165.237.139 04/01 15:03
tzuchun0214: 不會不知道申請臨時路權權限到哪 27.51.8.124 04/01 15:03
tzuchun0214: 他們如果常有拍攝需求的話這根本常用 27.51.8.124 04/01 15:04
Mugen0413: 韓國當地根本沒要申請封街,頂多路權 219.68.246.5 04/01 15:04
Mugen0413: ,很多劇組器材運輸車輛都還要停到別 219.68.246.5 04/01 15:04
Mugen0413: 人土地上,大多是講好就好(包含費用 219.68.246.5 04/01 15:04
Apasiri: 包養真心看重友誼情感。 219.68.246.5 04/01 15:04
Mugen0413: 的講好),絕大部分韓國人對幫助自家 219.68.246.5 04/01 15:04
Mugen0413: 核心產業還是能配合全力配合,出了國 219.68.246.5 04/01 15:04
Mugen0413: 門他們那一套就來了... 219.68.246.5 04/01 15:04
tzuchun0214: 一般做個燈牌的小廠商都知道要申請了 27.51.8.124 04/01 15:05
ericlove520: TVBS還想刻意帶風向喔!只有臨時路權 49.215.153.44 04/01 15:06
litidi: 包養網擴展跨國人脈。 49.215.153.44 04/01 15:06
ericlove520: 都查得到,內文完全提都不提。 49.215.153.44 04/01 15:06
tracy0426: 好了啦不要吵了 謝謝他們來台灣 114.136.147.9 04/01 15:08
tracy0426: 台灣街景未來或許透過NJ被國際看到 114.136.147.9 04/01 15:09
tracy0426: 何嘗不是好事 114.136.147.9 04/01 15:09
Mugen0413: 法你犯,錢我賺,囉哩叭嗦直接掛電話 219.68.246.5 04/01 15:09
Merzario: 包養輕鬆找到志同道合。 219.68.246.5 04/01 15:09
Mugen0413: ,願者上鉤,看最後是不是我的這個猜 219.68.246.5 04/01 15:09
Mugen0413: 測 219.68.246.5 04/01 15:09
Forcexxx: 導演喜歡臺灣,大NJ粉貶低臺灣笑死 220.142.27.229 04/01 15:09
sonejlaw: 韓方根本不用做甚麼 就一堆粉絲護航了 39.10.16.124 04/01 15:10
Mugen0413: 謝謝她們的團隊搞砸一切,我真是恭喜 219.68.246.5 04/01 15:11
Muzaffer: 包養平台挖掘心靈默契。 219.68.246.5 04/01 15:11
Mugen0413: 你們了^^ 219.68.246.5 04/01 15:11
f051372: 老子想過就過 管你哪一團 125.227.5.222 04/01 15:11
yeardoss: 臨時路權而已 有完整路權照公司那麼怕曝220.129.213.208 04/01 15:11
yeardoss: 光的尿性早就封街了220.129.213.208 04/01 15:12
yeardoss: 導演要不要講一下有路權可以查人手機嗎220.129.213.208 04/01 15:13
MIJice: 包養分析洞悉異性心思。220.129.213.208 04/01 15:13
chinlinw: 哪國的路權大到可以檢查手機要不要解釋 1.200.32.103 04/01 15:15
chinlinw: 一下 1.200.32.103 04/01 15:15
lucan9: 那個到處留言 叫人刪文的“工作人員”咧 42.72.145.182 04/01 15:16
Mugen0413: 早就跟你說過不知道幾次了,她們MV出 219.68.246.5 04/01 15:18
Mugen0413: 現台灣意象會比我多看生人幾次爽嗎? 219.68.246.5 04/01 15:18
SpyTime: 包養不急於開始戀愛。 219.68.246.5 04/01 15:18
Mugen0413: ?不會啊!!!當然是看生人更爽啊! 219.68.246.5 04/01 15:18
Mugen0413: !!難道你敢否認??那我非常非常尊 219.68.246.5 04/01 15:18
Mugen0413: 重你,很棒 219.68.246.5 04/01 15:18
Aaso: 有申請路權跟能不能拍無關阿 114.47.201.10 04/01 15:20
Aaso: 就算有申請 在大馬路上還是可以拍 114.47.201.10 04/01 15:21
Toth: 包養網結交國際包養 114.47.201.10 04/01 15:21
jejeje: 是不能封街的路權,而且憑什麼看路人手機 101.136.56.208 04/01 15:21
ghosthikaru: 大馬路上檢查手機好棒棒 114.137.92.114 04/01 15:21
zzzttt22: 嗯嗯嗯申請路權=行使檢查手機的公權力 49.216.220.174 04/01 15:26
bottleblue: 知情人士要不要出來講檢查手機的事啊 1.173.206.218 04/01 15:30
anomic24: 這篇報導還是沒有解釋為什麼可以檢查住 118.160.49.61 04/01 15:31
Asterix: 包養開心找到知己。 118.160.49.61 04/01 15:31
anomic24: 附近的路人的手機欸 118.160.49.61 04/01 15:31
sping0907: 到時就知道哪間雷包團隊惹事了203.204.111.245 04/01 15:33
huangjyuan: 有路權 但你不能檢查台灣人的手機 39.14.24.230 04/01 15:44
CaminoI: 實際上就是沒有申請到封街 對強制檢查民 1.168.74.179 04/01 15:44
CaminoI: 眾手機和身份證 以及違反勞基法都不提 1.168.74.179 04/01 15:44
AdamShi: 包養平台關注彼此需求。 1.168.74.179 04/01 15:44
CaminoI: 臨時路權就只是部份佔用 不得全面封鎖 1.168.74.179 04/01 15:45
giantwinter: 有申請。我好怕 42.72.30.56 04/01 15:46
huaza: 喔 還是觀感不佳 27.51.73.118 04/01 15:46
berry0913: 就工作人員在搞事 一開始不要搞那有的 1.161.204.2 04/01 15:50
berry0913: 沒的就沒事了 你做相關產業的法規都搞 1.161.204.2 04/01 15:50
lezabo: 包養分析觀察約會狀況。 1.161.204.2 04/01 15:50
berry0913: 不清楚 出事被罵也不意外 1.161.204.2 04/01 15:50
guolong: 有申請看手機嗎?智障團體+智障公司 1.169.190.122 04/01 15:54
cheylllin: 今天朋友在礁溪遇到他們 49.216.189.66 04/01 15:55
cheylllin: 工作人員就請他繞道 49.216.189.66 04/01 15:55
cheylllin: 說前面在辦活動 49.216.189.66 04/01 15:55
silberger: 包養真心珍惜友情。 49.216.189.66 04/01 15:55
cheylllin: https://i.imgur.com/ERJtbzU.jpg 49.216.189.66 04/01 15:55
starlit: 我覺得台方團隊是不是一直都這麼便宜行事 223.141.210.77 04/01 15:59
starlit: ,不管是僅申請臨時路權還是徵臨演,如果 223.141.210.77 04/01 15:59
starlit: 沒鬧大,可能只是小範圍的抱怨討論,誰知 223.141.210.77 04/01 15:59
starlit: 道遇到一群腦粉w 223.141.210.77 04/01 15:59
xayile: 包養網認識來自世界各地的朋友。 223.141.210.77 04/01 15:59
s8800892000: 問A答B 223.136.56.155 04/01 16:00
aloveparu27: 避重就輕w 39.15.41.58 04/01 16:01
Yutori: 檢查手機 以為中共喔.. 223.138.109.31 04/01 16:04
cymtrex: 台灣從上到下哪個沒有便宜行事,問就是甘 42.76.209.39 04/01 16:07
cymtrex: 苦人 42.76.209.39 04/01 16:07
cazo: 包養輕鬆找到有趣的人。 42.76.209.39 04/01 16:07
OoJudyoO: 是誰給你們檢查他人手機的勇氣 27.51.145.253 04/01 16:09
Mugen0413: 韓國人對外國尤其便宜行事,和台灣便 219.68.246.5 04/01 16:11
Mugen0413: 便合體簡直絕配 219.68.246.5 04/01 16:11
songmeng: 對歐美人或日本人最好也會這麼隨便拉 1.163.217.227 04/01 16:19
sindy520: 所以可以自行檢查民眾手機? 210.61.96.239 04/01 16:25
izilo: 包養平台發掘對的人。 210.61.96.239 04/01 16:25
berry0913: 今天也有喔..是申請封街嗎 不然應該要 1.161.204.2 04/01 16:28
berry0913: 留一個車道以供其他人通行吧? 1.161.204.2 04/01 16:28
Mugen0413: 韓國人連去墨西哥or哥倫比亞都那死樣 219.68.246.5 04/01 16:32
Mugen0413: 子,是被當地黑幫殘殺到真的寡不敵眾 219.68.246.5 04/01 16:32
Mugen0413: 才落跑的,韓國階級森嚴,他怎樣對你 219.68.246.5 04/01 16:32
SEDAP: 包養分析了解對方想法。 219.68.246.5 04/01 16:32
Mugen0413: 就是他怎樣看你 219.68.246.5 04/01 16:32
sorryboy: 噁心 27.242.69.190 04/01 16:34
serrano: 因為很辛勞所以大家要體諒一切唷 112.78.70.195 04/01 16:35
jack90352: 乞丐劇組給的時薪連基本薪資都輸,好意 42.76.15.231 04/01 16:35
jack90352: 思兇人噢 42.76.15.231 04/01 16:35
TUZom: 包養不急於著手感情關係。 42.76.15.231 04/01 16:35
CaminoI: 版友查詢過沒有申請封街 只有臨時路權 不 1.168.74.179 04/01 16:36
CaminoI: 得封鎖道路 1.168.74.179 04/01 16:36
peggy0410: 宜蘭的我不知道是不是只有路權 我查的 101.10.10.80 04/01 16:37
peggy0410: 那網站只有台北市 101.10.10.80 04/01 16:37
peggy0410: 但如果是只有臨時路權一樣是不可以封 101.10.10.80 04/01 16:37
Jiulon: 包養網結交跨國朋友。 101.10.10.80 04/01 16:37
peggy0410: 街 101.10.10.80 04/01 16:37
best0811: 路權能封街? 36.233.210.117 04/01 16:39
yougenmi: 人都走了 1.34.10.185 04/01 16:44
yougenmi: 事後怎麼處理都不痛不癢了吧 1.34.10.185 04/01 16:44
Mugen0413: 最好是不痛不癢,我就想看看HYBE要不 219.68.246.5 04/01 16:46
laetuon: 包養開心找到心靈契合友人。 219.68.246.5 04/01 16:46
Mugen0413: 要吃世運主場館這個唯一被選項 嘻嘻 219.68.246.5 04/01 16:46
burgerchi: 隨便你說 反正已經惹臭了 27.242.7.104 04/01 16:59
macair: 申請路權跟嗆阿信刪文有個P關係? 42.70.252.166 04/01 17:04
macair: 自己維安就是cost down到最低等級還想要求 42.70.252.166 04/01 17:06
macair: 人民請自重啊? 42.70.252.166 04/01 17:06
slot365: 包養平台留意對方興趣。 42.70.252.166 04/01 17:06
MilkTeaMan: 不用保密了? 114.47.87.97 04/01 17:25
cymtrex: 其實就問這樣的拍攝防護,有不能讓台灣人 42.76.209.39 04/01 17:27
cymtrex: 知道新牛仔褲在台北?然後 保密條款是針 42.76.209.39 04/01 17:27
cymtrex: 對參與的人對拍攝內容保密,干路人什麼事 42.76.209.39 04/01 17:27
cymtrex: ? 42.76.209.39 04/01 17:27
colortea: 包養分析仔細觀察言行。 42.76.209.39 04/01 17:27
cching1021: 看來丁姓製片的團隊真的囂張不改其志 118.169.70.84 04/01 17:52
cching1021: 欸?從富錦街、萬華到礁溪 連續三天 118.169.70.84 04/01 17:52
cching1021: 違規佔地為王了 118.169.70.84 04/01 17:52
green290043: 避重就輕 49.216.131.211 04/01 18:06
ITNW1004: 笑死業力引爆 36.239.130.93 04/01 18:11
glenber: 包養真心重視友誼感情。 36.239.130.93 04/01 18:11
jonie: 我不知道他們要封街啊!所以只有提醒要申 1.168.187.167 04/01 18:13
jonie: 請路權,台灣承接單位也沒經驗嗎? 1.168.187.167 04/01 18:13
see1994: 其實就便宜行事的心態吧 查了下申請 36.236.177.195 04/01 18:20
see1994: 封街的規定還滿繁瑣的 36.236.177.195 04/01 18:20
see1994: 通常台灣路人還滿好說話的 態度不要 36.236.177.195 04/01 18:20
Kimbel: 包養網擴展國際人脈。 36.236.177.195 04/01 18:20
jonie: 可是我很高興他們願意來台拍攝,可以增加 1.168.187.167 04/01 18:21
jonie: 台灣能見度,手續上不周之處大家可以善意 1.168.187.167 04/01 18:21
jonie: 提醒韓方,但是強力抵制護權真的對台灣很 1.168.187.167 04/01 18:21
jonie: 好嗎?其實他們真的不用選台灣蕞薾之地拍 1.168.187.167 04/01 18:21
jonie: ,在他們境內也可以拍的。我家本命我都不 1.168.187.167 04/01 18:21
tale1890: 包養輕鬆結交跨國朋友。 1.168.187.167 04/01 18:21
jonie: 曾敢要求他來臺拍攝了。 1.168.187.167 04/01 18:21
see1994: 太惡劣 請求繞道路人通常會配合 36.236.177.195 04/01 18:21
see1994: 像看到路上有人在拍照 通常路人會等 36.236.177.195 04/01 18:22
see1994: 他們拍好在經過或繞道 36.236.177.195 04/01 18:22
tzuchun0214: 一開始好好的告知希望低調也可以啊, 27.51.8.124 04/01 18:23
waterway: 包養平台挖掘有緣人。 27.51.8.124 04/01 18:23
tzuchun0214: 台灣人其實很好說話,好好講大家都碎 27.51.8.124 04/01 18:23
tzuchun0214: 念一下就過去了,一來就暴衝罵人的是 27.51.8.124 04/01 18:23
tzuchun0214: 誰? 27.51.8.124 04/01 18:23
tzuchun0214: 我喜歡的團來拍我一定很開心,是誰造 27.51.8.124 04/01 18:24
tzuchun0214: 成現在的局面?是路人嗎? 27.51.8.124 04/01 18:24
mark1888: 包養分析觀察對方舉止。 27.51.8.124 04/01 18:24
Mugen0413: 暴衝罵人的就是一句“急了” 219.68.246.5 04/01 18:26
see1994: 不是 這種態度還要感恩載德願意來拍 36.236.177.195 04/01 18:26
see1994: 提升能見度 會不會太M了阿 36.236.177.195 04/01 18:27
Mugen0413: 就好像腳上還裹著小腳的女性發言,這 219.68.246.5 04/01 18:34
Mugen0413: 該怎麼形容呢??無法形容 219.68.246.5 04/01 18:34
Quaranta: 包養不急於投入感情。 219.68.246.5 04/01 18:34
sa13961387: 臨時路權也是路權阿,洗白喔 36.225.211.183 04/01 18:37
energy100203: 沒有粉絲白痴亂戳,路人哪會無聊在223.137.204.146 04/01 18:39
energy100203: 那邊燒,好啊現在鬧大反而看樂子的223.137.204.146 04/01 18:39
energy100203: 會變更多捏,差滴223.137.204.146 04/01 18:39
Nadialove: 丟臉 還敢出來騙人 223.137.95.210 04/01 18:52
schlemm: 包養網結交全球友人。 223.137.95.210 04/01 18:52
ev331: 覺得不要來台灣工作就好了 114.24.208.157 04/01 19:26
morning9: 我也很喜歡你們師兄團,但我不爽公司態 39.9.70.146 04/01 19:43
morning9: 度啊 39.9.70.146 04/01 19:43
starlit: 小國也是有人權法律的。 223.141.210.77 04/01 19:58
okwomen: 他們大可不用來台灣拍攝然後惡霸檢查路 49.216.19.1 04/01 20:08
Wirol: 包養開心找到知心朋友。 49.216.19.1 04/01 20:08
okwomen: 人手機啊 他們大駕光臨就可以當王阻擋別 49.216.19.1 04/01 20:08
okwomen: 人經過是不是? 邏輯太好了吧 49.216.19.1 04/01 20:08
suzza: 廠商洗白文XD 有路權但你沒申請封路啊115.165.193.208 04/01 20:28
bboy0223: 熱門刪掉了 剩下洗白文www 1.160.207.204 04/01 20:35
menandmice: 哇這麼卑微 讓踩踏才能看見台灣118.167.183.222 04/01 20:41
marecht: 包養平台警惕網路騙子。118.167.183.222 04/01 20:41
hecatewing: 幹嘛情勒台灣能增加能見度,黑紅也是 36.235.76.138 04/01 20:52
hecatewing: 紅,爛事傳回去也能增加能見度啊,說 36.235.76.138 04/01 20:52
hecatewing: 到底都是錯誤操作,做事不好好照程序 36.235.76.138 04/01 20:52
hecatewing: ,然後放狂粉瘋咬 36.235.76.138 04/01 20:52
ipipi304: a08054491 出來打球 103.3.195.93 04/01 21:08
riokio: 包養分析細心研究異性。 103.3.195.93 04/01 21:08
sphinx1031: Ador之前怎麼擋站子在拍的 版上新聞還 1.163.36.87 04/01 21:55
sphinx1031: 搜的到吧 有權利又不讓拍不就擋到根本 1.163.36.87 04/01 21:55
sphinx1031: 拍不到XD 重點是在公開場合談隱私跟要 1.163.36.87 04/01 21:56
sphinx1031: 求看路人手機這幾點真的搞笑 1.163.36.87 04/01 21:56
sphinx1031: 韓團只要在台灣有點糾紛 馬上就有人先 1.163.36.87 04/01 21:56
wiimas: 包養真心付出友情。 1.163.36.87 04/01 21:56
sphinx1031: 替台灣人自省一定是我們的問題這點真 1.163.36.87 04/01 21:57
sphinx1031: 有趣ww 1.163.36.87 04/01 21:57
Cottonz: 有申請路權,但沒封街,也無權要求檢查刪223.140.134.243 04/01 23:48
Cottonz: 照223.140.134.243 04/01 23:48
Beretta: 根本模糊焦點打迷糊仗,瞎喔 185.107.13.4 04/02 04:01
Branlli: 包養網推薦興趣包養 185.107.13.4 04/02 04:01
wz70403: 反正不管怎樣都會有死忠粉支持 幹嘛那麼 42.72.58.79 04/02 06:31
wz70403: 麻煩照規定來 42.72.58.79 04/02 06:31