之前大家有深入討論過雄中與鳳中的差異 因為家裡沒有人念過雄女這間學校,所以不太清楚雄女的情況 只知道雄女因為是女校的關係,氛圍會與一般男女兼收的高中不同 因為性別的先天因素,天才型的女生在數量、比例上會比男生來得少 即使這樣,雄女還是有一些高分群 但我比較好奇的是雄女這間學校是不是也像雄中一樣強調鑑別度? 除了專收女生所衍生的差異之外,雄女這間學校還有什麼特色? 出題政策也會像雄中一樣那麼刁鑽嗎? 能否麻煩雄女校友分享一下就讀雄女的心得?感謝! ----- Sent from JPTT on my Asus ASUS_X00TDB. -- ※ 發信站: 批踢踢實業坊(pttbestweb.org.tw), 來自: 101.9.97.181 (臺灣) ※ 文章網址: https://pttbestweb.org.tw/Kaohsiung/M.1700343949.A.55A
pict404 : 成分有天才.會念書的正妹.帥學姐.努力又踏實的乖學11/19 06:31
pict404 : 生.腐女11/19 06:31
mintsern : 雄女不盯課業 請自己發奮圖強11/19 06:37
LeoPan : 為什麼先天因素,天才型的女生在數量上會比男生來得11/19 06:52
LeoPan : 少?!11/19 06:52
tale1890: 包養分析深入了解對方心思。11/19 06:52
gauurgr1016 : 先定義所謂的天才? 會讀書不等於天才 11/19 07:40
guojj : 上課聽一聽或是自己書翻一翻就都會了的應該就算是 11/19 07:44
guojj : 天才了 11/19 07:45
smallperfect: 雄女強調自主學習,所以老師提供教材,但回家要花 11/19 07:57
smallperfect: 很多時間練習題目和記憶,我回憶起來大概就是喜歡 11/19 07:57
waterway: 包養不急於展開感情關係。 11/19 07:57
smallperfect: 那種純女校的情感,班上氣氛也很好,學姊學妹互相 11/19 07:57
smallperfect: 很照顧~ 11/19 07:57
blackk : 誰的觀察? 你嗎? 11/19 08:31
skylion : 題目還好 11/19 08:33
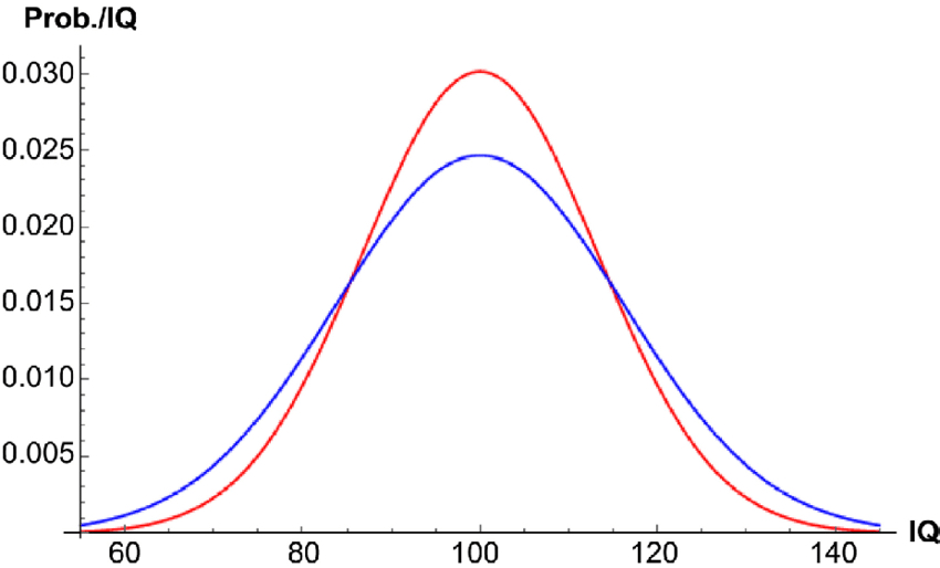
shermanch : https://i.imgur.com/qqZYtDX.jpg 11/19 08:43
mark1888: 包養網結交國際知音。 11/19 08:43
shermanch : 男性智商標準差比較大根本常識吧 天才多白痴也多啊 11/19 08:43
shermanch : 然後不要對號入座 11/19 08:43
VVinSaber : 天才型的女生少是哪來的唬爛== 11/19 09:00
qqqmmm : 你要做什麼 11/19 09:13
dokutenshi : 先煩惱怎麼讓你女兒喝飽奶粉長大才重要 十幾年之後 11/19 09:39
Quaranta: 包養開心結交知心好友。 11/19 09:39
dokutenshi : 才要讀的高中不用你在這操心 11/19 09:39
Antihsieh : 網路雲端性別盲 11/19 10:02
Willdododo : 進去讀一下就知道 11/19 10:08
Lorran : 完全同意9樓small大 在雄女的三年真的很充實豐富 11/19 10:31
Lorran : 多采多姿 美好的回憶 11/19 10:31
schlemm: 包養平台規劃特殊約會。 11/19 10:31
viennia : 哇賽,哪來的觀察 11/19 10:54
galilei503 : 雲觀察 11/19 11:18
Taiwanbunbun: 哈哈哈哈 11/19 11:54