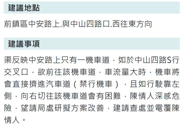
前20推 每人50P 稅後 --- 當時發文其實就是被開紅單才想詢問狀況 同時也有去兩個地方反應,第一個是紅單上的 1.高雄市交通事件裁決中心(073629902) 在跟這個單位反應的時候,我先是詢問這個奇怪的道路設計 能否有局處讓我去陳述問題所在 我也沒有不繳這次罰單的意思,但接電話聽起來是一個四五十歲的人 就一直用自己的角度來陳述她本人的想法 說自己也很常騎這邊blahblahblah 我就反覆重申我要的是「你告知我該向什麼單位去陳述我對交通路況的意見」 然後她就一直說她騎十幾年就都這樣,道路劃設沒有問題 她就在電話中情緒越來越高昂,相對地我也一直得不到我要去電的地方 也是情緒越來越高昂 最後我不知道是怎樣就被掛電話了,我不知道高雄市交通事件裁決中心 到底有沒有要協助民眾裁決,還是都靠接線的人員這樣來駁回不同的意見? 2.1999 所以我接著就去電1999詢問了 並且陳述我想要表達的交通路況問題 https://i.imgur.com/ZgB6TkU.png
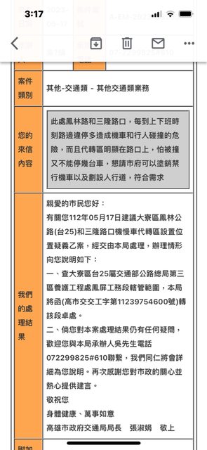
經過一個禮拜多一點,交通局給出下列回覆 https://i.imgur.com/5kN6jjP.png?1 交通局回應會請廠商將禁行機車塗掉了 所以裁決中心的接線人員到底在幹嘛?? 用自己的成見來阻擋市民陳述的管道嗎? ※ 引述《henryhuang17 ()》之銘言: : 想請教對交通比較有研究的高雄板友 : https://i.imgur.com/rccteiU.png
: 標題詢問的是此段路程 : - : https://i.imgur.com/8NVFaf9.jpg
: 由中平路,西向東 : 穿越中山路 : 進入到中安路的這一個過程 : (因為有橋墩的關係所以有個類S型路線繞過去) : https://i.imgur.com/1xar70i.jpg
: https://i.imgur.com/zvPViDB.jpg
: https://i.imgur.com/zbPzMQE.png
: 白色虛線在路口處是引導車輛行進 : 所以是此處法規指的車輛不包含一般機車這樣嗎? : https://i.imgur.com/D8CW7It.jpg
: 因為照著白色虛線騎到中安路時,會碰上兩個禁行機車道(再往右一條還是禁行機車) : 需要在西向東前進時往最右側切出去才是符合規定的這樣 : 所以白色虛線規劃的路線不是正常機車行駛的路線嗎 : 被搞的有點混亂XD -- ※ 發信站: 批踢踢實業坊(pttbestweb.org.tw), 來自: 61.227.204.83 (臺灣) ※ 文章網址: https://pttbestweb.org.tw/Kaohsiung/M.1687936471.A.BC8 exorcist1 : 那這罰單你需要繳嗎? 06/28 15:17 應該要吧?
exorcist1 : 既然要把禁行機車塗銷掉了那你這張罰單繳的理由是06/28 15:41
exorcist1 : 甚麼?06/28 15:41
對ㄟ我也不確定,先去申訴看看好了 losec0614 : 推 06/28 15:49 chillybreeze: 你是對的而且造福了後人,但還是要罰你 06/28 15:51
chillybreeze: 我看起來意思是醬06/28 15:51
沒關係== 至少交通局要塗銷這個超怪的禁行機車了 這麼多年都沒人去反應嗎 zxcvbnm00316: 1999陳情真的比其他單位快... 06/28 15:52 SaiKunKH : 推 06/28 15:54 tpps87212 : 這個真的有夠怪 06/28 15:58 wwzz0613 : 推 06/28 16:00 jackey22 : 推 06/28 16:01 magic999 : 除非有溯及既往 不然還是要繳吧 06/28 16:03 horace0323 : 老人就是覺得你沒事找事啊,死草莓族。這樣 06/28 16:05 對啊 自己成見太深覺得我們打電話就是想凹不繳罰單吧 超可撥
exorcist1 : 應該說 這麼多台機車為什麼你被開罰單吧 是被檢舉06/28 16:06
exorcist1 : 還是警察拍的?06/28 16:06
Jamie : 那是警察拍的,上下班時間來過這條路就知道這有多 06/28 16:08 對啊警察 而且那當下我就知道我應該被拍了,才想說道路設計就很怪了 警察還要拍這個來開單真的是==
Jamie : 愚蠢。06/28 16:08
tingstart : 我這個人就是務實 06/28 16:09
tingstart : 但謝謝你造福之後不會被檢舉魔人拍照06/28 16:10
q7619713 : 錯誤的道路設計跟機車的警察開單,結果樓上怪檢舉魔 06/28 16:17
q7619713 : 人?06/28 16:17
eemail : 樓上 你樓上那個是NPC 06/28 16:33 coolchin : 推,那邊禁行機車道,真的很蝦…車流量大時,都會騎 06/28 16:34
coolchin : 過去…有時在想當初設計規劃的公務員,是否有曾在06/28 16:34
coolchin : 場會勘實際狀況06/28 16:34
也可能當初設計沒那麼多車嗎?我也不確定這設計多久了... mosqutiolamp: 辛苦你了,謝謝 06/28 16:46 不會,這對我自己也有好處,整個流程最讓我不爽的只有裁決中心接線的那個人 johnny721009: 裁決所是不是外包的?跟疫情那個一樣 06/28 16:58 真的不知道耶 當初防疫中心那個我也碰過,也是講到快發飆== ken812025 : 交通部/局還真的都是靠成見凌駕國外經驗+論文的xD 06/28 16:58
johnny721009: 如果是外包的,那八成認為你沒事找事06/28 16:58
Alllllogo : 感謝原po 06/28 17:05 azik : 感謝聰明用路人,虧你還能跟他廢話這麼久 06/28 17:14 @ 以上紅底標記20位,每人50P(稅後)發送完成! by AutoGiveP 2.12 笑死我就不知道為什麼她處理的很不專業
Willdododo : 感謝你 跟那種廢物公務員溝通就是這樣 你好聲好氣06/28 17:56
Willdododo : 問問題 它認為你在找他麻煩06/28 17:56
真的是不需要她提供她非專業的意見內
nicesky115 : 謝謝你06/28 18:08
j2059731702 : 謝謝你06/28 18:14
coolchin : https://i.imgur.com/xh8DpAW.jpg06/28 18:32
coolchin : https://i.imgur.com/HhIZarD.jpg06/28 18:32
coolchin : 在中平路,右邊是汽機車混合道,但過中山到中安路06/28 18:37
coolchin : 後,那條虛線相鄰左右兩道都是禁行機車……我都不06/28 18:37
coolchin : 知道過橋下的機車要騎在哪道了06/28 18:37
XD對就是這邊,我原本的文就在問這件事,還好交通局的人後續有想要處理了
a1233104 : 有交通問題大家一起解決不分你我,最近也反應待轉06/28 18:44
a1233104 : 區和人行道等問題,大寮捷運站下面的路可以駛機車汽06/28 18:44
a1233104 : 車,但行人就要走站體內,明顯就不合理,但捷運蓋好 06/28 18:44
a1233104 : 多久了,都沒人反應06/28 18:44
讚讚推薦1999 應該是處理比較快,而且接線人員沒有自己的意見,會願意聽你陳述
allen0311 : 推你06/28 18:51
q11010 : 推一個 也會走這條路有受惠06/28 19:05
a1233104 : 我已經找兩位議員陳情了,都很用心處理,1999我也06/28 19:13
a1233104 : 有在用,但用成效不怎麼好都被打官腔的感覺06/28 19:13
a1233104 : https://i.imgur.com/2fZxZ6e.jpg06/28 19:13
qq那可能我這個處理的人員比較優良
rs221107 : 推你06/28 19:25
sfzerox : 前人種樹推 06/28 20:33
Mbyd : 前人種樹推06/28 20:58
hsinnan0209 : 推06/28 21:05
jric : 感謝你願意為交通實質付出 06/28 21:30
yeeting : 推 我之前被卡在那個橋墩那 我超怕==06/28 23:38
asd8911369 : 推 06/29 01:07
olikm : 推 謝謝你反應06/29 01:56
OK8066889 : 推06/29 07:18
alains : 謝謝你的反應06/29 09:39
alains : 這路段在往前一點明鳳七街待轉問題也很大!!還上新聞06/29 09:40
nike840717 : 今天早上禁行機車塗掉啦06/29 10:59
哇塞真的假的,太快吧xd
exorcist1 : 哇 動作好快06/29 14:59
Zechsliu : 很多交通規劃的問題都出在禁行機車啊06/29 15:08
※ 編輯: henryhuang17 (223.139.217.173 臺灣), 06/29/2023 15:09:02