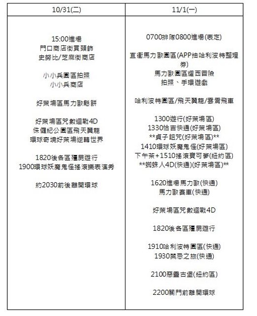
本來想打遊記但有點懶 所以總結幾點跟大家分享 日期:10/31,11/1 沒買快通就要有無法玩設施的心理準備 我們自己買了1.5日券+快通7 (忘記要在官網買結果時間有點爛) 本來預計如下: http://i.imgur.com/whWqXyI.jpg
實際發現第二天根本無法把快通全部玩完 因為06:45到環球排隊代表05:00多出門 待到傍晚已經體力耗盡 玩完哈利波特快通就離開園區了 第一天進去多數想玩的設施都要排2小時以上 所以直接放棄就園區亂逛購物拍照 第二天表定08:00開園 07:00讓提早入園票先進 07:15所有人都可以進 比起上次2019去環球 這次入園安檢更寬鬆 食物幾乎都沒有抓 所以覺得園內食物太貴可以自己帶一些 另外因為是萬聖節檔期園區很多人 所有食物攤販商店排隊至少30分鐘 http://i.imgur.com/7J2XRh5.jpg
http://i.imgur.com/xOhiX8P.jpg
http://i.imgur.com/DX3RLZg.jpg
http://i.imgur.com/islwjZw.jpg
http://i.imgur.com/5OWTn0H.jpg
http://i.imgur.com/deYGt8A.jpg
http://i.imgur.com/Rk3vgie.jpg
以上食物都排了至少30分鐘 都 很 難 吃 建議一定要下載環球app 登錄票券QRcode入園之後可以線上抽整理券 入園後就一直刷app 看到能取券就取 瑪莉歐跟惡靈古堡都是這樣抽到的 推薦必玩 飛天翼龍 雲霄飛車(反轉世界) 瑪莉歐賽車 其他設施要排超過30分鐘一律建議放棄 沒必要 然後大部分設施都玩完會很暈 要留意身體狀況== 瑪莉歐園區 大人進去就是買周邊跟拍照 瑪莉歐賽車一定要玩 耀西那個又熱又無聊 手環的遊戲都是小孩取向 而且排隊都是20分鐘起跳 想玩可以但就偏無聊 可以去蝦皮租手環價格是買手環1/3 (反正買回來也是垃圾) http://i.imgur.com/ATBTIFK.jpg
http://i.imgur.com/kZGDZ04.jpg
本次最愛是寶可夢萬聖節聯名搖滾派對 http://i.imgur.com/8VhIEcL.jpg
http://i.imgur.com/tyBSvC2.jpg
http://i.imgur.com/nLhvcv1.jpg
皮卡丘就是讚 以上分享 有其他問題可以再推文我看怎麼回覆 XD -- 標題 [心情] 能接受另一半有乾哥哥嗎 看板 gay
saiastom:我也有乾弟,不過只是他曾經在我人生低潮的時候對我伸出06/25 09:24
a258558:肉棒06/25 09:25
-- ※ 發信站: 批踢踢實業坊(pttbestweb.org.tw), 來自: 114.137.241.147 (臺灣) ※ 文章網址: https://pttbestweb.org.tw/Japan_Travel/M.1699498743.A.3D4
saiastom:我也有乾弟,不過只是他曾經在我人生低潮的時候對我伸出06/25 09:24
a258558:肉棒06/25 09:25
fly02094484 : 太精闢了吧!! 感恩大大 11/09 15:30
fly02094484 : 我也是11/1去的,以上敘述。非常贊同 11/09 16:07
fly02094484 : 我覺得晚上氣氛更好,大家很嗨 11/09 16:08
mark1888: 有人被包養 11/09 16:08
fly02094484 : 水世界 你有去看嗎? 超讚的 11/09 16:09
MatheFuck : 水世界我新加坡看一次日本看兩次 還可以啦 11/09 16:12
MatheFuck : 但聽不懂日文就當去休息 11/09 16:12
fly02094484 : 請問大大,你11/1 去的時候有看到恐怖熊的產品嗎? 11/09 16:19
fly02094484 : 我去的時候9點,全部都賣完了 11/09 16:19
Quaranta: 求包養...管飽就好XD 11/09 16:19
MatheFuck : 恐怖熊的產品據說9月初一開賣都賣光了 只能預購 在 11/09 16:22
MatheFuck : 貞子那邊的商店預購 11/09 16:22
fly02094484 : 感謝大大回覆!! 我去的時候有看到預購,但需要日 11/09 16:26
fly02094484 : 本地址 11/09 16:26
diamondsky : 有這麼難吃嗎@@ 那個可頌漢堡跟大白鯊熱狗看起來很 11/09 17:20
schlemm: 阿姨!我不想努力了(求包養) 11/09 17:20
diamondsky : 正常(難道只有看起來XD 11/09 17:20
MatheFuck : 可頌超乾 套餐咖啡比我家洗咖啡機的水還難喝 11/09 17:29
MatheFuck : 重點那個套餐含沙拉飲料不含甜點台幣400多 11/09 17:30
MatheFuck : 大白鯊熱狗外面麵衣是很乾的雞蛋糕 11/09 17:30
MatheFuck : http://i.imgur.com/xCisNQn.jpg 11/09 17:31
Wirol: 有沒有富二代要包養 11/09 17:31
MatheFuck : 忘記po奶油啤酒難喝到喝不完 11/09 17:31
Or3 : 奶油啤酒怎麼感覺變小杯了 11/09 18:32
ff760725 : 曜西晚上景館不錯 11/09 19:05
tsaijh2002 : 同一天去的,只吃了奇諾比奧餐廳,還行 11/09 20:14
hpfan : 瑪莉歐的那兩種甜點我覺得味道還行啊 11/09 21:53
marecht: 身邊有朋友被包養 11/09 21:53
dpvj : 裡面有賣芒果冰淇淋很好吃 11/09 22:04
AgentCatter : 還好環球的食物我一樣都沒買,除了奶油啤酒除外, 11/10 01:29
AgentCatter : 超級好喝的呀~~ 11/10 01:29
flutter8 : 不要再亂推薦人家很寬鬆可以帶食物了,最近一堆帶 11/10 09:06
flutter8 : 食物的被抓到在門口盧整個浪費後面所有人生命,這 11/10 09:06
riokio: 亞洲最大包養平台上線了 11/10 09:06
flutter8 : 種被放過去的放在自己心裡就好 11/10 09:06
flutter8 : 覺得貴,可以蓋章出園去外面吃 11/10 09:06
kiddcat : 大雞腿配啤酒和三明治冰餅乾還不錯,奶油啤酒只有杯 11/10 09:24
kiddcat : 子還行. 11/10 09:25
kiddcat : 我們是10/28去,人非常多很熱鬧,寶可夢派對和遊行真 11/10 09:39
wiimas: 這個包養網正妹好多 是真的嗎 11/10 09:39
kiddcat : 的很棒,哈利波特園區晚上完全是魔法的氛圍 11/10 09:41
kiddcat : 無敵星星爆米花不建議一進園區就買,這星星有點重量. 11/10 09:46
kiddcat : 若真的喜歡,最後要出園區之前再買就好. 11/10 09:46
s910928 : 瑪莉歐手環是amiibo,有switch的人有用,不完全是垃 11/10 09:56
s910928 : 圾 11/10 09:56
Branlli: 真的有這麼多人在找包養 11/10 09:56
fly02094484 : 或許真的原po 講話比較直接,但我看到的現象確實是 11/10 15:47
fly02094484 : 這樣 11/10 15:47
fly02094484 : 我自己是沒有帶,在外面超商吃完才進場 11/10 15:48
fly02094484 : https://i.imgur.com/pE6VNOe.jpg 11/10 15:52
fly02094484 : 所以,還是別帶比較好 11/10 15:53
Cinedt: 有人可以分析一下包養平台的差異嗎 11/10 15:53
flutter8 : 很多真的是因為對奧客語言不通然後又已經卡太久了 11/10 16:05
flutter8 : 不得已才放過的,我十月就已經被卡兩次入場超不爽 11/10 16:05
flutter8 : ,後來是工作人員帶去旁邊繼續溝通讓後面的先過的 11/10 16:05
flutter8 : 。只能說人家規定擺在那裡,要賭人家一個無奈放行 11/10 16:05
flutter8 : 的態度的確是個人選擇,但絕對不是可以發文跟人家 11/10 16:05
Drither: 那個包養網人最多XD 11/10 16:05
flutter8 : 說還是可以違規啦的理由。今天如果看文的是個正常 11/10 16:05
flutter8 : 人知道這個其實違規、倒楣被抓就自己吞的那還好; 11/10 16:05
flutter8 : 要是什麼怪人看到就學原PO被抓呢?還不是回來罵一 11/10 16:05
flutter8 : 波都是你說可以帶我才帶的,要知道台灣很不缺這種 11/10 16:05
flutter8 : 妖魔鬼怪 11/10 16:05
Notker: 我妹上包養網被我發現= = 11/10 16:05