新聞稿簡要說明: 1、10/1起JR西日本區域Pass價格改定(漲價)。 2、10/1起啟用的JR西日本地區Pass指定席劃位次數取消(原本為6次),除了1~4日的關西地區鐵路周遊券周遊券及JR西日本與JR東海共同推出的區域Pass仍限制劃位次數外,其餘JR西日本的自家Pass都改為無限次數劃位。 3、9/30起ICOCA與HARUKA優惠套票停售、北陸拱型周遊券、北陸地區鐵路周遊券、關西北陸地區鐵路周遊券等,隨著北陸新幹線公告通車至敦賀後,再調整周遊券內容。 http://i.imgur.com/1I4IugU.jpg
價格調整(日圓售價、列出幾項主要Pass): 1、關西地區鐵路周遊券 (可劃位2次Haruka) 1日 2400>2800 2日 4600>4800 3日 5600>5800 4日 6800>7000 2、關西廣域鐵路周遊券(無限劃位) 5日 10000>12000 3、關西廣島地區鐵路周遊券(無限劃位) 5日 15000>17000 4、山陰山陽地區鐵路周遊券(無限劃位) 7日 20000>23000 5、JR西日本全地域鐵路周遊券(無限劃位) 7日 23000>26000 http://i.imgur.com/zQW0XDt.jpg
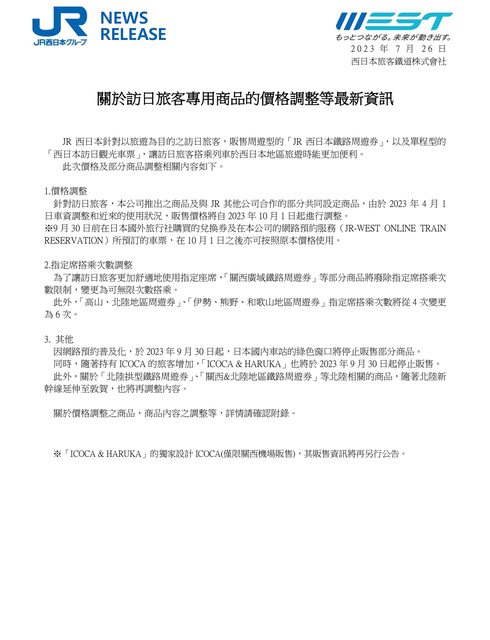
其餘改定內容請參考新聞稿:https://tinyurl.com/3r75pb4c ----- Sent from JPTT on my Samsung SM-S9060. -- ※ 發信站: 批踢踢實業坊(pttbestweb.org.tw), 來自: 223.141.4.121 (臺灣) ※ 文章網址: https://pttbestweb.org.tw/Japan_Travel/M.1690350007.A.E00
HMKRL : 這漲幅換不限次數還可以啦 不像全國版那種噴法 07/26 13:43
wdnm3444 : 感覺可以無限劃位反而變好用 不會卡六次 07/26 13:44
mtcoat : 這操作還行 07/26 13:47
geesegeese : 山陽新幹線指定席位子比自由席大 07/26 13:48
dasuperray : 無限劃位不錯 要不然一趟要換車的~就去了幾次 07/26 13:50
FireStation: 包養網結交國際知己。 07/26 13:50
ckfh101 : 東日本Pass也公告漲價了,漲價幅度超誇張 07/26 13:50
ckfh101 : 東京廣域Pass 3日 10180>15000 07/26 13:53
mtcoat : HARUKA漲400日幣 割外國韭菜囉 07/26 13:53
ckfh101 : JR東日本Pass東北版 5日20000>30000 07/26 13:53
ckfh101 : JR東日本Pass長野新潟版 18000>27000 07/26 13:54
Thobel: 包養開心交到知己好友。 07/26 13:54
ckfh101 : N'EX 來回票4070>5000 07/26 13:54
ckfh101 : 東日本Pass內容完全沒動,這才是割韭菜 07/26 13:55
AtDe : 有點誇張,東京廣域漲到15000基本上就沒啥價值了 07/26 13:55
ckfh101 : 比較起來西日本廣域Pass佛心多了 07/26 13:56
mtcoat : 去京都的旅客超過一半都是搭HARUKA呀 直接漲22% 07/26 13:56
Reji: 包養平台規劃特別約會。 07/26 13:56
s91ad017 : 重點沒列出來~某些票券綠色窗口停止販售 07/26 13:56
mtcoat : 強迫你接受 07/26 13:57
Soodesu : 秋天才要去東北賞楓 直接漲50%= = 07/26 13:57
ckfh101 : 去京都買Haruka不如買單日的鐵路周遊券,只貴600日 07/26 13:58
ckfh101 : 圓,多了京都地鐵一日、阪急一日等等 07/26 13:58
Hathael: 包養分析觀察對方情緒。 07/26 13:58
s1494041 : 東日本也太誇張......... 07/26 13:58
ckfh101 : 想說大家應該都官網買或者旅行社買好MCO 07/26 13:59
cindycincia : 請問他們說國內綠色窗口停止販售 是不是就只能網路 07/26 13:59
cindycincia : 預約了呢?? 07/26 13:59
geesegeese : 東北版那種價格買南北海道道通票算了 07/26 14:00
yovroc: 包養真心對待異性朋友。 07/26 14:00
ybite : 東日本南北海道27k>35k 東北南北海道24k>30k 07/26 14:02
geesegeese : 買單程票,呵呵 07/26 14:03
ybite : 東北5天跟東北南北海道6天 一樣三萬日圓 搞不懂... 07/26 14:05
AtDe : 賞楓應該會先買好MCO吧 07/26 14:06
RKain : 東日本開割韭菜... 07/26 14:07
helgalie: 包養網交流來自全球的朋友。 07/26 14:07
ybite : 然後JR東預告拱形周遊券也會漲 待新幹線敦賀詳情 07/26 14:07
RKain : 北海道還沒開槍而已吧,而且也要看哪進出... 07/26 14:08
AtDe : 東北五日有包JR bus呀+新幹線能用的範圍較大 07/26 14:08
ckfh101 : JR北海道道內的Pass都只漲1000日圓,因為已經滿貴, 07/26 14:12
ckfh101 : 只有跟東日本合作Pass的漲幅比較大 07/26 14:12
OREOMZA: 包養輕鬆找到有趣的異性朋友。 07/26 14:12
ybite : 全國版公告Nozomi/Mizuho加價購資訊了 價格很難看 07/26 14:13
RKain : 這樣看起來全國漲價應該也是東日本佔主因了(?) 07/26 14:13
ybite : 簡單來說:要加付當區間的自由席特急券費用 07/26 14:14
ckfh101 : 真的懷疑漲價是東日本主導,其他家漲幅都還沒這麼誇 07/26 14:14
ckfh101 : 張 07/26 14:14
punjab: 包養平台遇見心動對象。 07/26 14:14
ybite : 綠車/指定席/自由席加價一律以自由席費用收費 07/26 14:15
AtDe : 那不就是幾乎只當運賃用而已,沒有分流效果吧 07/26 14:16
ybite : 東京新大阪+4960yen 東京名古屋+4180yen 07/26 14:16
jtsu5223 : 東日本原本真的太便宜了,一趟新幹線來回就回本難 07/26 14:16
jtsu5223 : 怪發狠漲 07/26 14:16
sashare: 包養分析抓住共同興趣。 07/26 14:16
Daniel104 : 東日本…好狠 07/26 14:18
medama : 太狠了 07/26 14:18
lanx105 : QQ 07/26 14:21
sunnywing : 東北南北海道不僅同價 天數還6天更好用 07/26 14:21
lunar : n'ex漲到5000的話東京來回直接買單程票比較便宜 07/26 14:26
sijiex: 包養不急於追求感情進展。 07/26 14:26
RKain : 東日本南北海道漲到35000,東北南北海道30000 07/26 14:27
RKain : 不過問題在東京進的話就不用想三萬的那個了 07/26 14:27
RKain : 喔看錯了,可以XD 07/26 14:28
RKain : 阿不對,不行啦... 東北北海道從新白河開始往北 07/26 14:29
RKain : 從東京出發的話差五千多一天,看能不能接受 07/26 14:29
VLADINA: 包養網結交世界各地的朋友。 07/26 14:29
RKain : 不過未來應該會更常看自己形程決定要不要PASS了吧 07/26 14:30
Soodesu : 東日本南北海道多那5000就是看你要不要玩東京 要馬 07/26 14:30
Soodesu : 就直接飛仙台上去 07/26 14:30
ckfh101 : N'EX變成單純有來回票需求才划算 07/26 14:32
Soodesu : N'EX和skyliner價格差不多就看個人需求了 07/26 14:34
odemagus: 包養開心結交知心異性友人。 07/26 14:34
lunar : 有要去新宿或横浜再考慮買外國人的票 07/26 14:36
TSMCfabXX : 西日本pass 五日以上改成無限劃位? 那很好欸 07/26 14:45
ckfh101 : 是的 廣域Pass改無限劃位 07/26 14:47
snow730 : 真的是開割韭菜 吃相難看 這樣以後匯率上漲的話會 07/26 14:49
snow730 : 更哭 07/26 14:49
yes500: 包養平台詳細了解對方。 07/26 14:49
TimeEric : JR東海也有漲 07/26 14:49
snow730 : 偏遠地區的觀光產值等著下降了吧 07/26 14:50
TSMCfabXX : 單程 N'EX 可善用 チケットレス特急券 35% OFF 07/26 14:50
TSMCfabXX : 網頁/手機 APP訂票, 搭配 IC卡直接搭車, 更有彈性 07/26 14:50
TSMCfabXX : 行程就不用被東日本 Pass 綁死 07/26 14:50
alexantiy: 包養分析注意對方舉止。 07/26 14:50
gardeniablue: 感覺東日本的可以獨立一篇 07/26 14:50
kanx : 漲價溫和, 還ok啦 07/26 14:51
HMKRL : 嗯…看來全國版遇到非搭のぞみ不可的狀況就去綠車了 07/26 14:51
spencers : 若要去鄉下多待幾天,以JR東日本這價格,每段單獨 07/26 14:53
spencers : 買票就好了 07/26 14:53
sowrey: 包養真心對待友誼情感。 07/26 14:53
DJYOSHITAKA : 東北啥時漲 我要先買= = 07/26 14:55
ckfh101 : 只有綠車版的全國Pass才能加價搭綠車 07/26 14:57
krej5566 : 看來沒動到岡山山陰那張 07/26 14:58
ivymorita : 這漲幅還行 JR東就太狠了~QQ 07/26 15:03
AtDe : 岡山山陰就不太好用,要不連續才好用 07/26 15:04
cw758: 包養網擴展國際包養 07/26 15:04
CiaoTwo : 東日本也是10/1漲價 07/26 15:05
HMKRL : 好吧 果然小氣東海不可能給這種好康= = 07/26 15:05
strayfrog : 東海別指望啦,但JR東也漲太多了 07/26 15:12
kisweet999 : 還好年底是要去關西XD 500 台幣換無限次劃位 我可以 07/26 15:12
iamstrapless: 這樣套票icoca算絕版了嗎 07/26 15:15
ludi: 包養輕鬆找到志同道合的人。 07/26 15:15
mtcoat : ICOCA特殊卡面應該不出了 07/26 15:26
s463074 : https://i.imgur.com/1p3M3bw.jpg 07/26 15:28
s463074 : JR東日本的部分 07/26 15:28
s463074 : 廣域漲47% QQ 07/26 15:29
aming75321 : 哭啊,明年初東京仙台盛岡青森來回變省2千7而已 07/26 15:30
peernut: 包養平台找到心靈契合的人。 07/26 15:30
samkiller200: 東日本那些周遊券是即使10月才要用,只要9月底之前 07/26 15:34
samkiller200: 購買都還是目前的價位嗎? 07/26 15:34
ybite : 對,只有新發行的會漲 07/26 15:42
a27281591 : 這樣沒有更改預約席次數的漲價感覺更虧 07/26 15:45
a27281591 : 像瀨戶內pass 07/26 15:46
xikimi: 包養分析洞悉對方心思。 07/26 15:46
php4 : 往天橋立這下不用擔心劃位限制了 07/26 15:49
alfi2016 : 岡山-山陰很好用 說不好用的是不是不會用 07/26 15:57
brian751204 : 東京廣域券也漲太多 07/26 16:03
huhuhai : 剛用完山陽山陰不限次數那張,但機器預約仍然只能6 07/26 16:09
huhuhai : 次,超過次數要排隊人工窗口劃位,覺得不甚方便,因 07/26 16:09
Avero: 包養不急於開始談感情。 07/26 16:09
huhuhai : 人工窗口大概要排半小時,後來還是用自由座。另外想 07/26 16:09
huhuhai : 請問可劃位的機器是不是一個車站只有一台呢?(pass 07/26 16:09
huhuhai : 券上沒有QR code,只有能掃護照那台機器才能預約劃 07/26 16:09
huhuhai : 位) 07/26 16:09
s860382 : 漲5000真的太哭 07/26 16:18
ejoz: 包養網結交跨國友誼。 07/26 16:18
ckfh101 : 劃位不需要能掃QR的機器,綠色售票機都可以劃位 07/26 16:20
IUOIUOIUO : 所以最早可以買到多久之後? 9月底 07/26 16:28
lav1147 : 東日本PASS東北漲1萬... 07/26 16:42
cyminum : 十月要去,漲幅還可以接受QQ 07/26 18:05
a27281591 : 先買起來啊 07/26 18:10
FishRoom: 包養開心找到知己朋友。 07/26 18:10
Try59005153 : 9月底之前要買,但是只能撐到11月用,12月開始就... 07/26 18:51