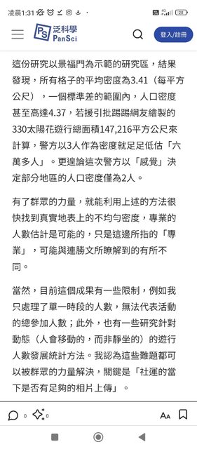
各黨喊人數,都會有一個基礎在,我記得以前警察會公布他們估計的人數,但在民進黨執 政(2016)後都沒有了,與其唱衰別人,不如拿出依據來計算。 一般最簡單估計方式,就是每平方公尺估3-4個,大家就自己根據找到的範圍去估,倒是 政黑非常喜歡在活動開場前、活動前期說:人好少喔~,然後後面再被打臉,恥度高到只 有黨工可以比擬,不禁讓人覺得,這到底是什麼心態? 今天民眾黨在新竹、高雄的場子都相當熱,沒有便當、沒有免費的遊覽車,達到國、民兩 黨要上千萬才有的場面,這絕不是「老三」民調所呈現的內容。 順便提一些四叉貓,他現在也沒去跑場子數椅子,大概自己感覺越來越逆風了,他提的內 容就不要太在意。 高雄岡山河華路自前鋒路起到岡山路止長度約900公尺(有新聞提到1.5公里,不知道從哪 裡算的),路寬20公尺多一些,總計面積18,000~20,000平方公尺,每平方公尺3~4人計算 ,人數約在54,000~80,000間,在從這裡算一個比例,喊4萬人,大概是指這個路段約50%~ 74%滿員,是偏合理的數字,結合最多線上人數約6.5萬(單柯文哲yt),線上線下同時超 過10萬人是保守的估計。 https://i.imgur.com/Ev6thQu.jpg
https://i.imgur.com/aA0aXE6.jpg
國民黨在凱道外交部前的造勢,根據圖片,大約是延伸到包圍住景福門前段 https://i.imgur.com/FvaF8ds.jpg
https://i.imgur.com/2veWDZQ.jpg
,路長約400公尺,路寬約20公尺,面積約快9000平方公尺(google earth顯示8884平方 公尺),可以估算27,000~36,000人,,線上最高大概2萬多,中時新聞網用這個照片喊8 萬人,就太誇張了。 回想20230716,大家幾乎站著(站著比坐著密),舞台又小,這個人數被說是15,000,應 該算是低估了。 https://i.imgur.com/QcCVaxF.jpg
上面這張圖是15:32,柯是4點出頭開始,那個時候人是高峰,估計2.5到3萬不是誇張的 數字。 https://i.imgur.com/KYJBR7A.jpg
-- ※ 發信站: 批踢踢實業坊(pttbestweb.org.tw), 來自: 101.12.93.155 (臺灣) ※ 文章網址: https://pttbestweb.org.tw/HatePolitics/M.1703351493.A.4A7
fcugeo: 岡山直播:我家阿北、東森、柯文哲、比特36.227.244.173 12/24 01:14
fcugeo: 王、陳清茂很多頻道加一加,很可怕36.227.244.173 12/24 01:14
www8787: 館人數要讓猴+-400% 跟柯要讓%一樣阿 董?218.172.96.94 12/24 01:14
aass5566: 柯p崗山這場 現場5萬 網路80萬 真的嚇 118.233.32.68 12/24 01:15
aass5566: 人爆高人氣!118.233.32.68 12/24 01:15
KTFGU: 岡山真的有猛到118.165.147.243 12/24 01:15
barton50195: 塔綠斑都說只有幾千人好嗎 111.240.143.24 12/24 01:16
monkey1990: https://i.imgur.com/6q1k2BM.jpg 39.9.66.75 12/24 01:16
monkey1990: 就黃先生自己說的,藍粉還不信?39.9.66.75 12/24 01:17
他說可能啦!我有拉面積算一下,3萬在區間內,這都是個估計,擁擠程度也會有差別。
Mimmature: 不用吹了啦36.225.181.19 12/24 01:17
Mimmature: 真的很多人還要洗文吹人數?36.225.181.19 12/24 01:17
Mimmature: 要故意每次都搞窄窄裝很長?36.225.181.19 12/24 01:17
Mimmature: 這就叫打腫臉充胖子36.225.181.19 12/24 01:17
你來算看看,真的很鬧!
monkey1990: 而且景福門也沒被包住39.9.66.75 12/24 01:17
aa01081008tw: 柯這場至少不會被臭沒人..成功了111.253.181.138 12/24 01:18
對,而且人數沒有亂吹,其實看滿到哪裡就能估計了。 ※ 編輯: aleeon (101.12.93.155 臺灣), 12/24/2023 01:20:13
hoha1111: 國民黨喊的人數?4差不多 韓2020凱道喊40 49.216.104.148 12/24 01:19
bightv42257: 擺了椅子,一平方公尺還可以塞3、4174.194.130.219 12/24 01:19
bightv42257: 人,光是這點就不理性科學了。174.194.130.219 12/24 01:19
hoha1111: 萬警方估10萬 今天喊8萬就差不多2萬 49.216.104.148 12/24 01:19
就看面積跟擁擠程度吧!有圖為證,可以更清楚估計一下。
cigaretteass: 其實柯粉也不在意人數多少 就算知道 39.12.64.109 12/24 01:20
cigaretteass: 阿北輸定也當抖內30塊 吵人數沒啥意 39.12.64.109 12/24 01:20
cigaretteass: 思 39.12.64.109 12/24 01:20
有個基本量,可以增強原有支持者信心,另外更有機會挖大約10%那種西瓜派的票,有的 人不想要自己投的人是會輸的,讓自己有種預測成功的感覺,不要懷疑真的有這種選民存 在喔! ※ 編輯: aleeon (101.12.93.155 臺灣), 12/24/2023 01:23:23
antonis: 看到一平方公尺塞3-4人就笑了。 36.235.24.42 12/24 01:22
擁擠情況我找到網路上的多是這樣估計,如果寬鬆一點也有抓2.5人的,以前警方會抓2~4 ,就是看擁擠程度抓係數。
t12345664: 推數字 1.200.161.161 12/24 01:22
autorad: 唉,一平方米3-4人 … 你自己放大空拍圖111.241.4.140 12/24 01:22
autorad: 來看吧111.241.4.140 12/24 01:22
我家磁磚30公分的,大概就是3?3範圍,站4個人就接近一家四口站一起到空間,演唱會可 能比這還擠,如果是坐位大概只能2~2.5,站位4是可能的。 ※ 編輯: aleeon (101.12.93.155 臺灣), 12/24/2023 01:25:57
talrusha: 基本上都有灌水啦,看灌得誇不誇張而已114.136.202.168 12/24 01:25
talrusha: 那個喊8萬人的根本在幫館長817解套114.136.202.168 12/24 01:25
AGODFATHER: 所以在高雄柯文哲會老二? 49.218.95.80 12/24 01:25
※ 編輯: aleeon (101.12.93.155 臺灣), 12/24/2023 01:29:28
ucieric: 笑死,每平方公尺3~4人~要開天眼還是邪眼172.89.36.204 12/24 01:27
ucieric: 才看得到? 172.89.36.204 12/24 01:27
大概每個人都是飛影了,沒那麼難吧
tinmar: 約一萬多人吧 1.160.251.21 12/24 01:28
tinmar: 才不信什麼四萬或五到八萬1.160.251.21 12/24 01:28
tinmar: 都亂扯蛋 1.160.251.21 12/24 01:28
https://i.imgur.com/CrafnP7.jpg
https://i.imgur.com/mR6GIE8.jpg
fcugeo: 岡山直播:我家阿北、東森、柯文哲、比特36.227.244.173 12/24 01:14
fcugeo: 王、陳清茂很多頻道加一加,很可怕36.227.244.173 12/24 01:14
www8787: 館人數要讓猴+-400% 跟柯要讓%一樣阿 董?218.172.96.94 12/24 01:14
aass5566: 柯p崗山這場 現場5萬 網路80萬 真的嚇 118.233.32.68 12/24 01:15
aass5566: 人爆高人氣!118.233.32.68 12/24 01:15
OREOMZA: 包養分析審慎判斷。118.233.32.68 12/24 01:15
KTFGU: 岡山真的有猛到118.165.147.243 12/24 01:15
barton50195: 塔綠斑都說只有幾千人好嗎 111.240.143.24 12/24 01:16
monkey1990: https://i.imgur.com/6q1k2BM.jpg 39.9.66.75 12/24 01:16
monkey1990: 就黃先生自己說的,藍粉還不信?39.9.66.75 12/24 01:17
Mimmature: 不用吹了啦36.225.181.19 12/24 01:17
punjab: 包養不急於投入感情。36.225.181.19 12/24 01:17
Mimmature: 真的很多人還要洗文吹人數?36.225.181.19 12/24 01:17
Mimmature: 要故意每次都搞窄窄裝很長?36.225.181.19 12/24 01:17
Mimmature: 這就叫打腫臉充胖子36.225.181.19 12/24 01:17
monkey1990: 而且景福門也沒被包住39.9.66.75 12/24 01:17
aa01081008tw: 柯這場至少不會被臭沒人..成功了111.253.181.138 12/24 01:18
sashare: 包養網增廣見聞。111.253.181.138 12/24 01:18
hoha1111: 國民黨喊的人數?4差不多 韓2020凱道喊40 49.216.104.148 12/24 01:19
bightv42257: 擺了椅子,一平方公尺還可以塞3、4174.194.130.219 12/24 01:19
bightv42257: 人,光是這點就不理性科學了。174.194.130.219 12/24 01:19
hoha1111: 萬警方估10萬 今天喊8萬就差不多2萬 49.216.104.148 12/24 01:19
cigaretteass: 其實柯粉也不在意人數多少 就算知道 39.12.64.109 12/24 01:20
sijiex: 包養開心分享生活。 39.12.64.109 12/24 01:20
cigaretteass: 阿北輸定也當抖內30塊 吵人數沒啥意 39.12.64.109 12/24 01:20
cigaretteass: 思 39.12.64.109 12/24 01:20
antonis: 看到一平方公尺塞3-4人就笑了。 36.235.24.42 12/24 01:22
t12345664: 推數字 1.200.161.161 12/24 01:22
autorad: 唉,一平方米3-4人 … 你自己放大空拍圖111.241.4.140 12/24 01:22
VLADINA: 包養平台包養小心。111.241.4.140 12/24 01:22
autorad: 來看吧111.241.4.140 12/24 01:22
talrusha: 基本上都有灌水啦,看灌得誇不誇張而已114.136.202.168 12/24 01:25
talrusha: 那個喊8萬人的根本在幫館長817解套114.136.202.168 12/24 01:25
AGODFATHER: 所以在高雄柯文哲會老二? 49.218.95.80 12/24 01:25
ucieric: 笑死,每平方公尺3~4人~要開天眼還是邪眼172.89.36.204 12/24 01:27
odemagus: 包養分析觀察態度。172.89.36.204 12/24 01:27
ucieric: 才看得到? 172.89.36.204 12/24 01:27
tinmar: 約一萬多人吧 1.160.251.21 12/24 01:28
tinmar: 才不信什麼四萬或五到八萬1.160.251.21 12/24 01:28
tinmar: 都亂扯蛋 1.160.251.21 12/24 01:28
forb9823018: 每平方公尺3-4人是尖峰時刻板南線車 111.248.150.97 12/24 01:30
yes500: 包養真心尊重彼此。 111.248.150.97 12/24 01:30
forb9823018: 廂的程度111.248.150.97 12/24 01:30
tinmar: 西瓜是民調第一才會靠過來1.160.251.21 12/24 01:30
tinmar: 誰跟你看造勢人數1.160.251.21 12/24 01:30
tinmar: 吹人數 純粹要讓柯粉不棄保 1.160.251.21 12/24 01:31
tinmar: 但無法外擴支持 1.160.251.21 12/24 01:31
alexantiy: 包養網找到異性知己。 1.160.251.21 12/24 01:31
kepf: 有一萬要偷笑了 1.200.190.72 12/24 01:32
ericwang1017: 樓主至少拿出數據計算,說他在鬧的114.36.221.182 12/24 01:33
ericwang1017: 至少說說他哪裡算錯 114.36.221.182 12/24 01:33
forb9823018: 最好會塞到跟尖峰時刻板南線車廂程111.248.150.97 12/24 01:34
forb9823018: 度111.248.150.97 12/24 01:34
sowrey: 包養輕鬆聊未來。111.248.150.97 12/24 01:34
GregMaddux: 有綠粉崩潰耶 氣到半夜還在吵人數180.218.164.199 12/24 01:36
kepf: 中間路段樹 另一邊稀疏一堆看戲遊客1.200.190.72 12/24 01:36
wowok: 你每平方公尺塞的人數太多了 要砍半才合理1.163.175.158 12/24 01:37
KHalan: 推數據42.75.81.198 12/24 01:42
allen0080: 哭粉選後準備看身心科,嘻嘻 160.86.241.5 12/24 01:42
cw758: 包養平台有真實案例。 160.86.241.5 12/24 01:42
gino12456: 貓貓有說今天她的故鄉她要去稽查 27.53.138.148 12/24 01:48
macheal: 你認為很擠? 一平方公尺三人需要站著223.137.37.248 12/24 01:50
macheal: 而且人擠人才行,有椅子坐的話 223.137.37.248 12/24 01:50
macheal: 就是三平方公尺兩人,自嗨也要有個度 223.137.37.248 12/24 01:50
macheal: 而且那邊有夜市,會有"路人" 這樣開心嗎 223.137.37.248 12/24 01:51
ludi: 包養分析了解需求。 223.137.37.248 12/24 01:51
ga023630: 之前被噴到邏輯死去的柯粉頭子又出來丟 172.59.161.249 12/24 01:51
ga023630: 臉 不意外172.59.161.249 12/24 01:51
Slzreo1726: 1平方米3,4人 你是在當兵嗎111.71.214.167 12/24 01:56
aleeon: 綠腦是真的很急,各位年輕人們,記得執行 101.12.93.155 12/24 01:59
aleeon: 孫子兵法、五五關懷喔!! 101.12.93.155 12/24 01:59
peernut: 包養不急於談感情。 101.12.93.155 12/24 01:59
netboy789: 一個人肩膀寬0.6m,一平方公尺站3到445.144.227.42 12/24 01:59
netboy789: 人,請問怎麼堆疊?45.144.227.42 12/24 01:59
LBJ2ndKing: 上面有泛科學的文章自己去看,不要不 36.226.194.227 12/24 02:02
LBJ2ndKing: 念書只會噓文 36.226.194.227 12/24 02:02
Slzreo1726: 還有走道的面積都不用算喔? 111.71.214.167 12/24 02:02
xikimi: 包養網結交志同道合。 111.71.214.167 12/24 02:02
Hanmark: 吵人數沒意義了啦,就算你人多不去投票 27.240.193.97 12/24 02:07
Hanmark: 還是沒用 27.240.193.97 12/24 02:07
ga023630: 中等國家陷阱就直接下去了 笑死啊柯粉 172.59.161.167 12/24 02:09
aleeon: 好可憐,還在糾結,改中高等國家陷阱好不 101.12.93.155 12/24 02:13
aleeon: 好101.12.93.155 12/24 02:13
Avero: 包養開心認識新朋友。101.12.93.155 12/24 02:13
ga023630: 被打臉打的翻過去 還是無法反擊 可憐 172.59.161.167 12/24 02:14
ga023630: 你是什麼咖在墊高自己 幫哭P修改言論 172.59.161.167 12/24 02:14
OverInfinity: 76有站到每平方公尺的應該只有搖滾37.159.86.182 12/24 02:15
OverInfinity: 區 你自己貼的圖都看得到最尾段很37.159.86.182 12/24 02:15
OverInfinity: 分散了 還很多人撐陽傘 實際Google 37.159.86.182 12/24 02:15
ejoz: 包養平台遇到心動對象。 37.159.86.182 12/24 02:15
OverInfinity: 人群大圖可以發現密度有沒有到3 37.159.86.182 12/24 02:15
ga023630: 這個咖講理性科學直接打臉就好172.59.161.167 12/24 02:15
roserta: 白粉開心就好 認識的高雄人全都很堵爛KP 36.238.0.152 12/24 03:33