原文43 看了一下在吵的法規 https://i.imgur.com/qbL3LIN.jpg
但同法第十四條寫的是 https://i.imgur.com/ZhrUe4t.jpg
所以有沒有人解釋一下昨天到底是區域立法委員選舉的政見發表會還是總統候選人的政見 發表會R 拿著明朝的劍斬清朝的官再來說NCC護航,這是甚麼新型態的務實科學理性 另外另一個正確引用法規的法條如下 https://i.imgur.com/A2MVmx4.jpg
但同法第二條規定 https://i.imgur.com/YdBWqyk.jpg
三立雖然很黑但他不是法規規定的電視台 就算把政見咖了也只是媒體中立不好看而已 一群人昨天就忙著去檢舉到NCC 到底是在演哪招 有沒有解(? -- ※ 發信站: 批踢踢實業坊(pttbestweb.org.tw), 來自: 111.71.92.78 (臺灣) ※ 文章網址: https://pttbestweb.org.tw/HatePolitics/M.1703120377.A.3BC
cheng7: 公辦電視台 直播 不中斷 就只有這樣118.165.33.242 12/21 09:00
cheng7: 其他都是浮雲118.165.33.242 12/21 09:00
xxxcv: 今年5月有修法223.136.242.184 12/21 09:01
修法在哪裡可以說一下嗎 我這邊看都民國90年代才有更改 https://i.imgur.com/ux6wyTi.jpg
pupu20317: 柯糞就硬洗49.216.82.144 12/21 09:04
※ 編輯: BASUAR (111.71.92.78 臺灣), 12/21/2023 09:08:02
JuanWang: 反正可以順便洗NCC是DPP附屬機關 125.231.135.47 12/21 09:10
avigale: 列出的那幾台都是無線台,不是大家常看218.161.19.19 12/21 09:15
avigale: 的新聞台。218.161.19.19 12/21 09:15
根據法律規定必須要是全國性無線電視台 https://i.imgur.com/hI5vIVt.jpg
lemon81824: NCC是綠共的附屬機關哪需要洗,已經110.30.121.88 12/21 09:17
lemon81824: 是眾所皆知的事實惹110.30.121.88 12/21 09:17
※ 編輯: BASUAR (111.71.92.78 臺灣), 12/21/2023 09:19:05
xxxcv: 你法條找錯223.136.242.184 12/21 09:27
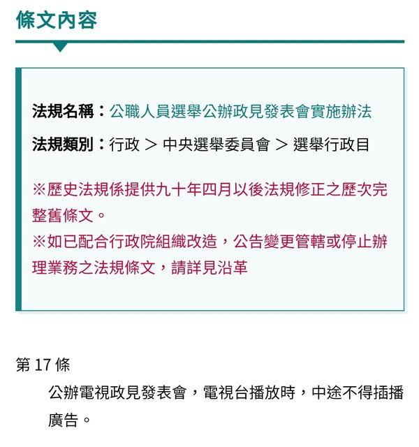
https://i.imgur.com/Idsd0yv.jpg
cheng7: 公辦電視台 直播 不中斷 就只有這樣118.165.33.242 12/21 09:00
cheng7: 其他都是浮雲118.165.33.242 12/21 09:00
xxxcv: 今年5月有修法223.136.242.184 12/21 09:01
pupu20317: 柯糞就硬洗49.216.82.144 12/21 09:04
JuanWang: 反正可以順便洗NCC是DPP附屬機關 125.231.135.47 12/21 09:10
schlemm: 交男友跟包養有什麼差別 125.231.135.47 12/21 09:10
avigale: 列出的那幾台都是無線台,不是大家常看218.161.19.19 12/21 09:15
avigale: 的新聞台。218.161.19.19 12/21 09:15
lemon81824: NCC是綠共的附屬機關哪需要洗,已經110.30.121.88 12/21 09:17
lemon81824: 是眾所皆知的事實惹110.30.121.88 12/21 09:17
xxxcv: 你法條找錯223.136.242.184 12/21 09:27
Wirol: 包養網到底在紅什麼?223.136.242.184 12/21 09:27
bbbing: 對,三立合法切他網路,了不起負責60.250.191.138 12/21 09:27