作者k44754 (神仙索就此失傳了)
標題[問卦] 欸欸, 肺炎黴漿菌看中醫會怎樣???
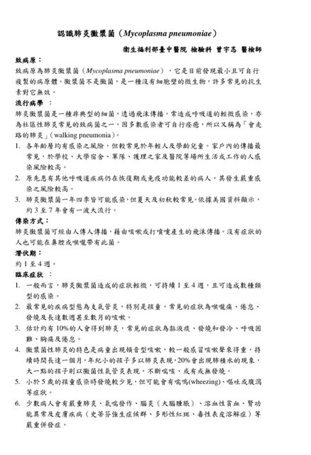
時間2023-11-25 07:42:37
魯題~
阿肥看新聞,對岸正流行黴漿菌
然而此病在台灣也是每年都有病例
這週新聞有報導
有兒童間歇性發燒7天
在小診所服藥後都沒改善
轉往兒科急診
西醫經由抽血檢測跟CXR判讀
再經由PCR確診為肺炎黴漿菌
肺炎黴漿菌雖好發於兒童
但成人也會感染
且此病並無終生抗體免疫
得過的人還會繼續中鏢
https://i.imgur.com/PvQU61F.jpg
而阿肥想到鬼島「中醫」神通廣大
在國外只能當保健品的清冠
在鬼島卻吹成能「抗病毒」
如果不幸中了肺炎黴漿菌
給那些號稱中國千年智慧的-中醫
看診治療後的下場會是??
--
※ 發信站: 批踢踢實業坊(pttbestweb.org.tw), 來自: 49.215.87.252 (臺灣)
※ 文章網址: https://pttbestweb.org.tw/Gossiping/M.1700869359.A.76E
→ sellgd: 魚腥草是天然抗生素 不知有沒有效203.222.12.132 11/25 07:44
推 cphafa: 這包藥五碗煎成一碗,然後再把它倒掉就成122.116.107.30 11/25 07:46
→ cphafa: 了122.116.107.30 11/25 07:46
→ linyoyo: 多喝溫開水61.61.87.84 11/25 07:48
推 baolidab: 黴漿菌要吃抗生素,直接看西醫吧136.23.35.35 11/25 07:48
推 yovroc: 包養分析抓住共同興趣。136.23.35.35 11/25 07:48 噓 bartigal: 調整體質調一輩子111.82.75.71 11/25 07:52
→ konanno1: 羊奶甘溫175.182.11.114 11/25 07:53
→ tamama000: 會掰掰223.136.223.168 11/25 07:59
推 max01132003: PCT是啥@@223.137.4.25 11/25 07:59
→ duxxlux: 人擇出超級黴漿菌 36.237.86.102 11/25 08:14
推 helgalie: 包養不急於追求感情進展。 36.237.86.102 11/25 08:14