這篇文問題一開始寫得不好被很多人提醒劉時豪不需要補償 我重新更正一下 主要還是想要知道答案但是查不到 如題,現在跟陳俊秀已簽約的情況下 如果市場上還有其他A咖FA, 就代表又要給一次25人名單, 如果25人保護名單不寫進陳俊秀,會被選走嗎? 還是說陳俊秀目前還不算兄弟球員所以本來就不用保? 又, 假設球隊同時在自由市場"同時"談妥兩名A咖的FA 然後要對兩邊同時交25人名單, 而兩隊同時看上了同一個人(例如陳柏豪), 那這時陳柏豪該歸誰呀? 不曉得版上有沒有懂規則的人能教一下? 感謝指教! -- ※ 發信站: 批踢踢實業坊(pttbestweb.org.tw), 來自: 59.124.184.146 (臺灣) ※ 文章網址: https://pttbestweb.org.tw/Elephants/M.1703059925.A.086
spidersu: 60號不用補償球員阿 12/20 16:12
jim4927437: 劉時豪不用補償球員 12/20 16:12
sasadog: 60號不用補償 所以更香 12/20 16:13
apenguin: 還不如搶CF 12/20 16:13
Horse129: 賴師傅也可以簽一下 12/20 16:13
Cinedt: 包養真心重視友誼情感。 12/20 16:13
msarthur: AB級 12/20 16:13
ecojerez: 秀不保能不能挑不知道..但都花了3000W了怎麼樣都會保XDD 12/20 16:14
kenny771011: A級球員才需要補償 12/20 16:14
adwn: 薪水原球隊前12高才有補球員方案,其他只補錢 12/20 16:14
same60710: 60豪不用被挑人 12/20 16:14
Drither: 包養網結交國際友人。 12/20 16:14
proman614: 60號是B級的 只要付錢就好 12/20 16:14
ymwen: 兩隊看上同一人,聯盟的解決辦法我猜是抽籤 12/20 16:14
kenny20008: 60號不用補償球員 12/20 16:14
gtoselina: 搶賴比較重要,少個投手就買個投手來 12/20 16:15
theworld666: B級沒人的問題 12/20 16:15
Notker: 包養輕鬆尋找興趣伴侶。 12/20 16:15
fetoyeh: 其實還要補償人是真的有點鳥蛋 但規定就是規定 12/20 16:15
kenny771011: 而且B級球員只要補償75%的年薪 不香嗎 12/20 16:15
angel6502: 不是買人就一定要補償啊XD 有分級的 12/20 16:15
j2059731702: 規則看一下好嗎? 12/20 16:16
angel6502: ^給人挑 12/20 16:16
Peycere: 包養平台發現心靈伴侶。 12/20 16:16
proman614: 補償人這規定學日職的吧 12/20 16:16
star880613: 規則看一下再發文好嗎 12/20 16:17
roberttony: 60號 B級選手 只要給錢 不要怕 12/20 16:18
nobeldd: 希望搶師傅。。。 投手都快。。。 12/20 16:18
lovesinker: 雖然有點傷人 但60豪是B級 12/20 16:18
vd422: 包養分析揣摩對方內心。 12/20 16:18
roberttony: 欸都 那個B級就他被歸類的 沒人貶義啊 12/20 16:19
alexds: 60外明年看來真要找幾位投手來補 12/20 16:19
iamaliang: 那A/B級怎麼分呀?賴CF算A級還是B級? 12/20 16:19
c2578910: 不是有人說薪水等級了 12/20 16:20
roberttony: 各隊薪水前12名A 12/20 16:21
lutano: 包養不急於追求戀愛結果。 12/20 16:21
iamaliang: 薪水等級,具體是怎麼分 12/20 16:21
star880613: Google不就告訴你看薪水了 12/20 16:21
DEL23: 賴不在60人名單,60人內才有分ab級球員 12/20 16:21
roberttony: 賴CF你自己查看看 我不熟 12/20 16:21
iamaliang: 喔了解了,自己球隊前12名而已~不過很多人的薪水不公布 12/20 16:21
muiwo: 包養網結交來自各地朋友。 12/20 16:21
dgq75148: 捕手薪水除了小胖鞏冠都不高啦 沒什麼好傷不傷人的 12/20 16:23
righthand: 還是值得問啊 一堆規定還是不夠嚴謹 12/20 16:24
righthand: 之前18人的"2年內本隊選秀球員"自動保護 12/20 16:24
righthand: 照字面意思 林子偉不是樂天兩年內選的球員 12/20 16:25
righthand: 聯盟也沒有出來釐清 12/20 16:25
sunuzo: 包養開心交到知音好友。 12/20 16:25
Allen524: 劉時豪是B級球員 不用補償球員 12/20 16:25
iamaliang: 如果這時又有一個A級的FA要搶,陳俊秀需要保嗎? 12/20 16:25
abcnelson654: 完全不用討論 12/20 16:26
iamaliang: 我知道沒別的FA了~~所以今年不會遇到,但想了解規則 12/20 16:26
gericc: 歡迎大師 12/20 16:28
UNIQC: 包養平台聊天頻率注意。 12/20 16:28
techcrpa: 是之前一直到處說吱一定會有阿明可以選的大師 12/20 16:36
BaekJiHeon: B 不用 12/20 16:37
anderson18: 大師好久不見 12/20 16:48
iamaliang: 怎麼一堆人說我是大師,認錯人了吧....我可沒分身 12/20 16:54
gtoselina: 大師在41樓啊 12/20 16:56
dewaro: 包養分析評估異性關注。 12/20 16:56
techcrpa: 您不但沒有了解規則而且也誤會了XD 不是說你 12/20 16:56
techcrpa: 但沒想到這篇能釣到大師 12/20 16:57
iamaliang: 抱歉誤會了.... 12/20 17:00
bsjimmy: 搶賴比較合理啦 補個左牛 12/20 17:08
jacky647873: 60號不用補償球員 先去搞清楚規則再來問 12/20 17:24
Elfego: 包養真心珍惜友誼感情。 12/20 17:24
diodelin: 這個問題不錯啊,我也想知道答案 12/20 17:27
fetoyeh: 問題本身是有意思的 只是不適用在60號而已 XD 12/20 17:33
erain: 如果只簽約還沒入團應該不算在25人名單內 12/20 18:06
erain: 同時選應該就是抽籤吧 12/20 18:07
JASONZOU: 同時選是比當年度戰績,差的先選 12/20 18:23
Nicodim: 包養網尋找跨國包養機會。 12/20 18:23
JASONZOU: 這個規章有規定 12/20 18:23
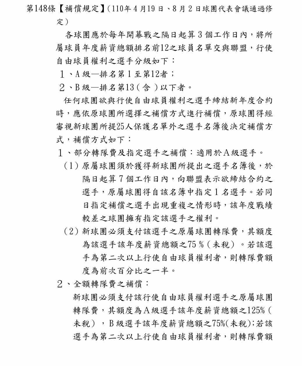
JASONZOU: https://i.imgur.com/woO8gKQ.jpeg 12/20 18:29
aalittle: 那這樣還有可能先挑先贏,因為是寫若"同日"指定重複,這樣 12/20 20:19
aalittle: 有可能發生戰績好的球隊,早個1天跟聯盟提出指名先得到 12/20 20:21
dickenst35: 不會有先挑先贏,挑了要公告,戰績差的想要就可以搶 12/20 20:27
Foning: 包養輕鬆找到有趣異性朋友。 12/20 20:27
dickenst35: 走了 12/20 20:27
iamaliang: 謝謝上面幾樓的講解!! 12/21 08:23