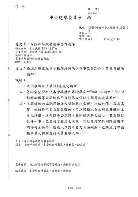
中選會已將選務造謠案件移送檢警司法機關查辦究責 http://i.imgur.com/yUfYa9f.jpg
http://i.imgur.com/gtCqD3h.jpg
本版應該是沒有造謠仔 如果在其他地方自己注意 是說我也覺得又會吵恐嚇限制言論自由 都這樣玩玩不膩的 -- ※ 發信站: 批踢踢實業坊(pttbestweb.org.tw), 來自: 49.217.132.122 (臺灣) ※ 文章網址: https://pttbestweb.org.tw/BaseballXXXX/M.1705474152.A.4DB
green0616: 垃圾言論本來就不受言論自由保障啊01/17 14:51
jack34031: 那要移送蘇治芬嗎01/17 14:52
a27647535: 跑去韓國玩了~01/17 14:52
FeverPitch: https://i.imgur.com/vmpELqm.png01/17 14:52
worf: 讚01/17 14:54
alexantiy: 包養網認識來自世界各地的朋友。01/17 14:54
cutegirl5566: @jack34031 就算中選會提告,也不是中選會移送XXX01/17 14:55
jack34031: 了解01/17 14:58
takas1999: 起訴的應該是說做票的吧,批評開票過程有瑕疵的應該沒01/17 14:58
takas1999: 事吧?01/17 14:58
jacky647873: 你知道言論自由不包括造謠嗎?01/17 15:00
sowrey: 包養輕鬆找到有趣的人。01/17 15:00
westinsane: 講開票過程有瑕疵應該屬「可受公評之事」,直接講做01/17 15:02
westinsane: 票的就算造謠生事了01/17 15:02
killua0209: 言論自由可不是讓人拿來亂說話的01/17 15:02
qazws931: 這樣可能動不到選前就在帶作票風向的柯神TV01/17 15:03
heyhimoly: 笑死 爽啦01/17 15:04
cw758: 包養平台找到心儀對象。01/17 15:04
westinsane: 我其實比較好奇的是,過往在開票前都會公佈總票數,01/17 15:05
westinsane: 為什麼從上一屆開始就取消了 01/17 15:05
TNYKowenYang: 舒服 01/17 15:06
heyhimoly: 但真的有事的機率還是蠻低的 FB DCARD IP都愛給不給的 01/17 15:07
ecojerez: 造謠賺一波..被告再賺一波..對他們來說可能還利大於弊01/17 15:07
ludi: 包養分析了解對方想法。01/17 15:07
brian455461: 舒服01/17 15:08
mayko: FB難說,DCARD前陣子才被檢方搜,法院給搜索票的話IP是要給的 01/17 15:08
mayko: 另外不是所有三年以下都可以易科罰金,態度差判拘役不能易科01/17 15:10
mayko: 就準備哭哭吧...01/17 15:10
cschuan: 有政府 會告人 01/17 15:24
peernut: 包養不急於著手感情發展。 01/17 15:24
cschuan: 再來就要吵政府迫害他們 01/17 15:25
brian455461: 告下去剛好而已啦 01/17 15:27
GGlovehannah: 樓上正解 01/17 15:27
GGlovehannah: 被告再刷一波流量 01/17 15:28
Himawarisa: 舒服 01/17 15:28
xikimi: 包養網結交全球友人。 01/17 15:28
GGlovehannah: 案件是否成立再刷一波 流量一直刷一直爽 01/17 15:28
GyroZeppeli: 老二都沒在哭了現在這群老三不知道在哭殺小 01/17 15:29
mamahow1487: 唉 選舉都過了 01/17 15:35
Castle88654: 樂天女孩會少一位嗎? 01/17 15:39
nopupuhere: 爽欸 真希望看到某些置產往紅翻車 01/17 15:58
Avero: 包養開心找到知心朋友。 01/17 15:58
hateself: 舒服 01/17 19:13