#1cEE7-5H (basketballTW) https://i.imgur.com/BfhdO9R.png
https://i.imgur.com/VFFnMv9.gif
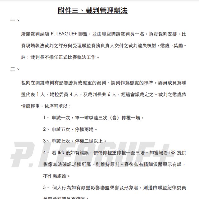
這一篇的裁判有個錯誤的認定「麥卡洛的出手應該是24秒違例」 蠻多球迷都覺得是嚴重的誤判,有影響勝負 我剛看了賽務章程 附件三、裁判管理辦法 https://pleagueofficial.com/download/PLG_rulebook_2024_0409.pdf https://i.imgur.com/GRU5FKx.png
裁判在關鍵時刻有影響勝負或嚴重的漏判、誤判作為懲處的標準。 委員成員為聯盟代表1人、場控委員4人、及裁判長共6人,經過會議裁定之。 裁判之懲處依情節輕重,依序可處以: 1、 申誡一次,單一球季達三次(含)停權一場。 2、 申誡五次,停權兩場。 3、 申誡七次,停權三場以上。 4、 看 IRS 後如有錯誤,依情節輕重停權一至三場。如當場看 IRS 提供 影像無法確認球權所屬,則維持原判。賽後如有精細儀器顯示有誤, 不作懲處論。 5、 個人行為如有嚴重影響聯盟聲譽及形象者,則送由聯盟紀律委員 會開會研議是否停吹。 所以其實是可以懲處裁判? 但現在的裁判報告又把哪一個裁判的錯藏起來了(去年的有寫) https://i.imgur.com/EXFS4GA.png
P+裁判是不是越搞越神秘啊,都不知道是誰誤/漏判的 -- ※ 發信站: 批踢踢實業坊(pttbestweb.org.tw), 來自: 111.248.223.53 (臺灣) ※ 文章網址: https://pttbestweb.org.tw/basketballTW/M.1716042369.A.569
johnbill : 你是裁判嗎 05/18 22:27
turkiali01 : 報告一堆 繼續瞎吹 05/18 22:27
bc005228 : 規章寫歸寫,聯盟有在茶曉伊嗎? 05/18 22:28
access4096 : http://i.imgur.com/uTyUfRe.jpg 05/18 22:28
access4096 : http://i.imgur.com/7MC7Pq6.jpg 05/18 22:29
turkiali01 : 滾動式修正跟調整啦 兼職仔要求什麼 05/18 22:30
belili : 本季好像完全沒有? 05/18 22:31
lvgill : 規章只有拿來罰球員教練和球團 05/18 22:34
nick890825 : 記得之前有裁判被記點懲罰,而且前幾季還會出來解釋 05/18 22:35
nick890825 : 吹判,但這季不管怎麼蝦雞巴亂吹都沒有 05/18 22:35
ssshleo : 我記得第一季有 05/18 22:38
alonzohorse : 這季就不演了,怎麼亂吹都ok 05/18 22:41
Sfltnarud : 沒空 明天竹林高中體育老師照常上課 吹P+賺點零用 05/18 22:45
Sfltnarud : 錢重要嗎 05/18 22:45
jumilin927 : 這季不演了 05/18 22:54
jumilin927 : 邦的超明顯 05/18 22:54
qoo60218 : 次級聯盟不要太不滿 05/18 23:06
qsefthu : 第一季的0秒3分 05/18 23:20
kbten : 沒有 05/18 23:32
abc51002 : 不可能罰啊 不爽直接派系罷工 通通不給你吹 05/18 23:36
zxcvb98512 : 沒人會理啦,前幾季幾乎每場看這季真的懶得看 05/18 23:51
qazqaz69 : 只有對富邦誤判有罰 05/19 00:57
sdcherng : 有啦只有酸民覺得沒有而已 怎麼可以質疑最頂的聯盟 05/19 01:01
final7824 : 又是5號 05/19 01:40
crazwade : 兼職的不痛不癢 05/19 02:23
brian12589 : 當然沒有,有的話就不會有篇文 05/19 02:51
andyping : 碰到賴建忠 沒事 大家可以回家啦XDD 05/19 06:59
circus7788 : 這季換執行長了 那位執行長看起來也沒再跟球迷互動 05/19 07:49
sigma0307 : 罰教練跟罰球員很勤 根本都在保護裁判 垃圾聯盟 05/19 09:17