作者beautydots (曾經的感動)
標題[討論] 關於亞運選訓-籃協及選訓委員會
時間2023-10-01 05:50:51
亞運打到目前,「選訓」應該可以是一個檢討的方向。
關於國家隊教練
相信大家有印象,去年11月籃協決定不續聘Parker教練,開始有了接下來男籃國家隊總教
練誰接的討論。
https://reurl.cc/edXaGm
▲可以注意到內文有「經本會選訓委員會同意通過」的文字。
今年1月初新聞報導,籃協秘書長李雲翔表示:「目前中華男、女籃都會以徵詢本土教練
為主,但不會停下尋找外教的腳步。…只要是國內符合資格的教練籃協都將會一一詢問,
會將有意願的名單提到委員會中選出最符合戰力的人選,…相信這個人選不會讓大家太失
望。」
https://udn.com/news/story/7001/6883621
▲可以注意到內文有「提到委員會中選出」的文字。
接著有關於邱大宗教練有意角逐的報導:
https://reurl.cc/a41zeY
▲內文提到李雲翔秘書長表示「不會預設立場,一切由男籃選訓委員會決定。」
1月底,籃協公布,中華男籃總教練由桑茂森教練出任,將帶領中華隊迎戰瓊斯盃、杭州
亞運和亞洲盃男籃資格賽第一輪第一階段主客場賽事
https://reurl.cc/EX3OQn
▲內文提到籃協「洽詢多位國內各聯盟符合資格的教練,包含周俊三教練、李逸驊教練、
鄭志龍教練、許晉哲教練、邱大宗教練、桑茂森教練、顏行書教練、楊哲宜教練、陳國維
教練等人,將彙整後的名單提交至男籃選訓委員會討論,經過選訓委員針對名單內的教練
逐一討論,考量到每位教練個人意願與能配合組訓的時間、所屬球團配合度、過去執教經
歷等,最終遴選桑茂森教練出任2023年度中華男籃隊總教練。」
以上提到的「選訓委員會」,是〈國民體育法〉2017年大修(政府推行的體育改革)時所
訂,作用在促進營運專業
https://i.imgur.com/cVNz0LO.jpg
https://reurl.cc/6QNY26
https://i.imgur.com/1aEUi8W.jpg
但落實的如何呢?
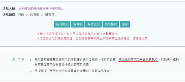
國體法的子法〈特定體育團體組織及運作管理辦法〉規定:「特定體育團體關於國家代表
隊教練與選手之選拔、培訓及參賽,應由選訓專項委員會負責執行」,且「應明定於選訓
委員會組織簡則,並報教育部備查。」
https://i.imgur.com/Ih16jeV.jpg
〈中華民國籃球協會選訓委員會組織簡則〉經理事會通過後施行,並報教育部備查(依籃
協章程第30條規定),內容在此:
https://reurl.cc/L6NZZX(在中間須往下找一下)
名單在此:
https://reurl.cc/4WQGGj
https://i.imgur.com/41RM9GV.jpg
https://i.imgur.com/YcGBUaA.jpg
https://i.imgur.com/x3wOpWU.jpg
https://i.imgur.com/thk6BnT.jpg
到這邊想分享之前參加籃協會員大會的見聞:
今年會員大會時談到選訓委員會,籃協的代表要我們猜委員每次會議的出席費多少,結果
很低,我現在忘了確切金額但確實低於我所知的行情(印象是1000元之類,查中央政府機
關的規定是最高2500元,個人之前在私部門大約3500元),籃協的代表因此說,委員領得
微薄,卻會被拿出來批評,為他們感到心疼。
我想寫當時沒說到的話(籃協的人輪流說話時,真的會抓不到空檔發言):選訓委員既然
肩負為國家代表隊提供專業意見的責任,不是本來就可受社會公平嗎?出席費不是年領上
億元補助的籃協應該加強的嗎?
怎麼會本末倒置要大家體諒委員出席費微薄,故不可批評呢?
〈國家代表隊教練與選手選拔培訓及參賽處理辦法〉第7條要求於網站公告選訓委員會審
議會議紀錄,籃協你們有做嗎?
https://i.imgur.com/utaXpTS.jpg
(順帶一提,今年會員大會已經開完3個半月了,但現在都還未在網站上公開會議紀錄,
是因為會員質疑工作人員待遇的紀錄很難寫嗎?)
國體法修法要做的
營運專業、
業務公開,籃協做到多少,請拿出來給社會大眾看。
不過,回頭細看〈中華民國籃球協會選訓委員會組織簡則〉規定,確實是可以為選訓委員
叫屈,看這條:
「七、各委員會召開會議時:…
(四)各委員會之會議決議
經理事長同意後,由中華民國籃球協會依程序陳報教育部體育
署備查後始得執行。」
這個規定是什麼意思?如果理事長不同意怎麼辦?再作決議直到理事長同意嗎?
設置委員會原意是要借用專業人士的專業,但這樣的規定,有尊重專業決議嗎?既然如此
,委員何苦為難自己,就當協會理事長的橡皮圖章不就好了?
奇妙的是,不只是籃協一個協會的選訓委員會組織簡則有這樣的規定,不禁讓人不解,這
真的有改革過嗎?
(不過有其他協會的選訓委員會組織簡則並沒有這條規定,例如:
滑冰協會的:
https://reurl.cc/NyqEd9,沒有這樣的規定,還有利益迴避的規定;
拳擊協會的選訓委員會決議是要提報「理事會」通過,而不是「理事長」同意
https://reurl.cc/QZ4G92,水中運動協會的也是
https://reurl.cc/nL74o2)
關於球員的遴選
大家都在問,為什麼亞運最終12人名單
必須由18人培訓名單中選出?
杭州亞運競賽技術手冊-籃球中,並未提到最終12人名單必須由18人培訓球員中遞補。
https://drive.google.com/drive/folders/1p1DupeI6XxTen0bxtfrjPluxBevpwApj
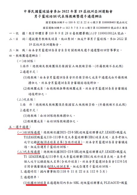
而我們國內的「中華民國籃球協會參加2022年第19屆杭州亞洲運動會男子籃球培訓/代表
隊教練暨選手遴選辦法」有相關文字:
https://www.nstc.org.tw/Uploads/Common/202307061108174653155.pdf
https://i.imgur.com/vJ1cOvz.jpg
https://i.imgur.com/oDA7Q1W.jpg
可以看體育署提供的格式
https://www.sa.gov.tw/PageContent?n=4582
及比對棒球協會網站的「中華民國棒球協會準備參加 2022年杭州亞洲運動會代表隊教練
、選手遴選辦法」:
http://www.ctba.org.tw/news_detail.php?cate=gamei&type=2&id=10753
看到這邊,我是覺得應該是籃協自己擬訂的遴選辦法綁住自己。
籃協應該好好說明,也希望記者訪問(可交叉比對國訓中心和體育署說法)。
關於後勤
職籃工會一直以來都訴求為球員投保遭遇受傷時能補償收入損失的「運動員暫時失能險」
,但看籃協的培訓參賽實施計畫:
https://reurl.cc/ZyXqaV
https://reurl.cc/5OMZkR
https://reurl.cc/0ZElgk
都是寫:「六、所需行政支援事項及建議處理方式:
(三)醫療:請協助支付健檢及醫療意外保險費用。」
籃協在計畫時,知道「醫療意外保險」和「運動員暫時失能險」的不同嗎?
跨聯盟賽時工會對外公開說的事情,籃協有出來否認,但籃協自己有做到位嗎?
以上這些,就幫籃協檢討了。
希望有生之年,能看到一個專業負責的籃協。
--
※ 發信站: 批踢踢實業坊(pttbestweb.org.tw), 來自: 111.240.15.69 (臺灣)
※ 文章網址: https://pttbestweb.org.tw/basketballTW/M.1696110656.A.1C9
推 coolmanmona : 這麼多項目在人治制度面前都沒意義 10/01 06:08
推 lab214b : 很久沒被批判的邪惡組織,猜這次大概也沒事。 10/01 06:26
→ flowthrough : 有生之年你看不到 10/01 07:05
推 JAS0N : 推 10/01 07:51
推 cama : 個人覺得吃蛋糕的找張承中某種程度也是想應付您 10/01 08:01
推 badlip: 包養平台有認證機制。 10/01 08:01 推 shever0307 : 推 10/01 08:20
推 grant3324 : 推 10/01 08:22
→ kayamayuzo : 邱大宗不可能被選為國家隊總教練,永遠不會。 10/01 08:27
推 acerttt : 推,感謝你願意真的為了台籃在努力監督 10/01 08:53
推 usnavyseal : 推 10/01 09:10
推 piggyoil: 包養分析審慎判斷。 10/01 09:10 推 usnavyseal : 這篇認真文的流量少的可憐,關心的人算少數,感謝 10/01 09:55
→ usnavyseal : b大持續監督 10/01 09:55
推 usnavyseal : 推 10/01 10:12
推 ladiesejeff : 推 10/01 10:17
推 dreamkd : 推 10/01 10:24
推 TwixBar: 包養不急於投入感情。 10/01 10:24 推 aaaable : 推 10/01 10:26
推 ui : 推這篇 10/01 10:37
推 Weasley40 : 推 10/01 10:48
推 mirrortear : 推 10/01 11:00
推 badoer : 推 10/01 11:11
推 boggicer: 包養網增廣見聞。 10/01 11:11 推 nepholi : 高調推,感謝您的監督 10/01 11:17
推 omracnata : 推 10/01 11:20
推 LEFX : 好文推 10/01 11:21
推 Drip8G : 推 10/01 11:41
推 aintvrdfg : 推 10/01 11:50
推 Chiason: 包養開心分享生活。 10/01 11:50 推 flymoon1114 : 推~ 10/01 11:59
推 Tharp : 推上去 10/01 12:21
推 jackie36952 : 太推 10/01 13:11
推 Mrrichman : 推,結果是我們自己的官僚體系拖後腿? 10/01 13:41
推 naughtych : 推 10/01 13:54
推 Markell: 包養平台包養小心。 10/01 13:54 推 frank880619 : 推推 10/01 15:03
推 bryantfan117: 推這篇 10/01 16:33